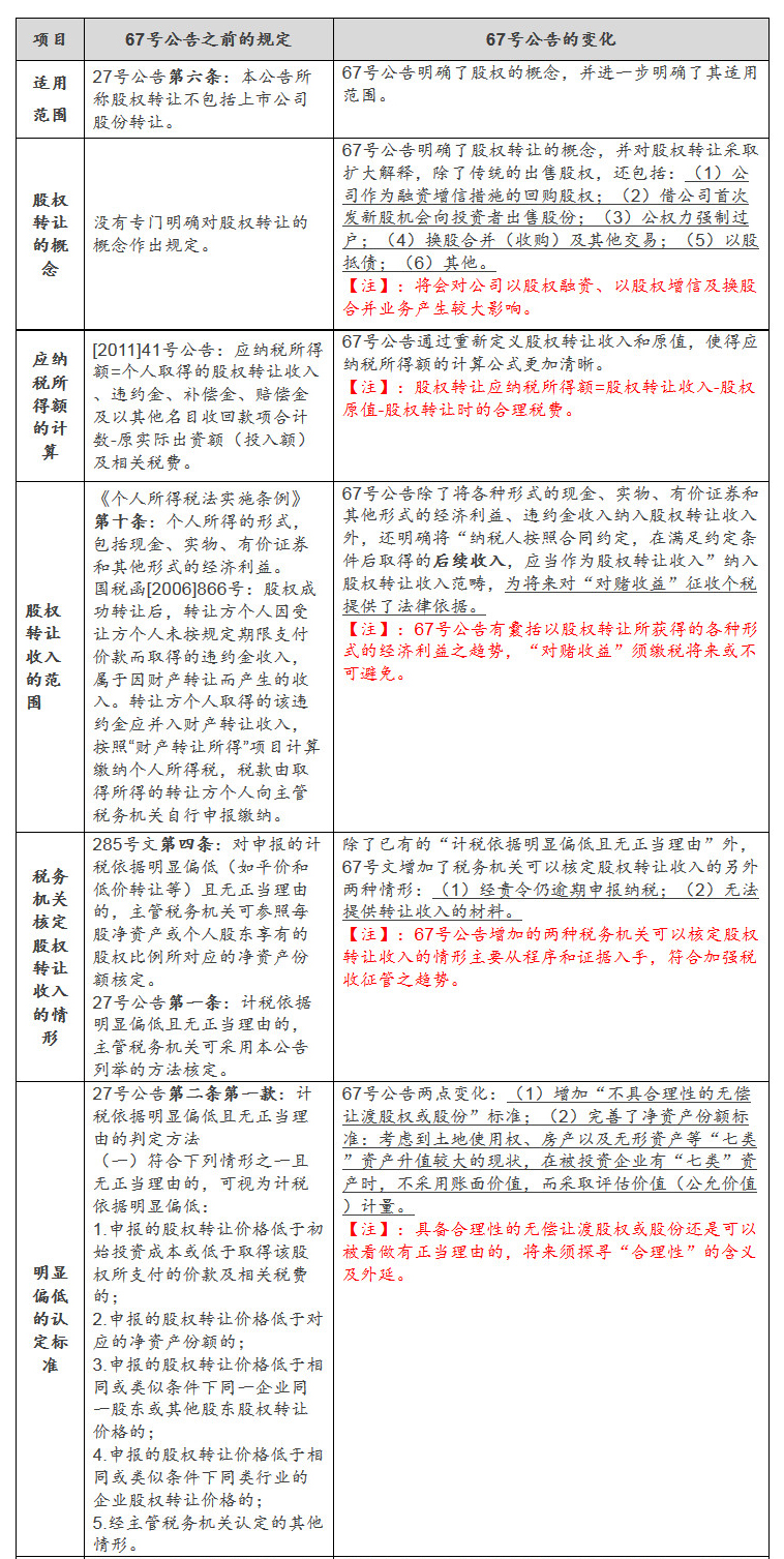
67号公告对股权转让个税的影响一览表

来源:许晨艳、王锦昌 作者: 日期:2017-06-23

结语

我们就67号公告前后对股权转让个税问题的不同处理的整理,旨在带着大家一窥67号公告的全貌,同时伴着我们的特别提示,带给大家更多的思考。尽管我们尽力做好此次游览67号公告“导游”,但由于篇幅所限,恐不能面面俱到。如果大家能从中有所收获,就不枉我们的努力;如果本文能引发大家深入思考,将是我们的荣幸。本文不足之处,还望大家不吝赐教。

    A+
声明:本文转载自其它媒体,转载目的在于传递更多信息,并不代表赞同其观点和对其真实性负责。