来源|智信资产管理研究院《资管高层决策参考》
自2014年8月21日证监会颁布《私募投资基金监督管理暂行办法》以来,契约型私募基金迎来了井喷式的大发展。针对这一快速发展的投资工具,本文对比了契约型私募和其他私募、以及常见资管计划的优劣势,介绍了契约型私募的设立发行流程及运作架构,对于金融机构运用契约型私募的方式进行了探讨,并对潜在的风险进行了提示。
一、契约型私募基金的发展和优劣势
契约型基金,是指把投资者、管理人、托管人三者作为当事人,通过签订基金契约的形式而设立的基金。其中,基金管理人依据法律、法规和基金合同的规定负责基金的经营和管理运作;基金托管人负责保管基金资产,执行管理人的有关指令,办理基金名下的资金往来;资金的投资者通过购买基金份额,享有基金投资收益。

私募证券基金一开始是以信托加投顾模式的“阳光私募”出现,历经约10年的发展,直至2013年6月1日《证券投资基金法》修订之后,才首次赋予契约型私募基金的法律基础。从监管政策发展沿革来看,主要有以下四个发展阶段:
● 《证券投资基金法》修订前,私募基金必须借信托、券商“阳光化”,多以“公司型”、“有限合伙型”的形式设立。
● 2013年6月1日实施新《证券投资基金法》:将非公开募集基金纳入监管范畴;明确了私募基金的三种组织形式:契约型、公司型和合伙型,为契约型私募基金奠定了法律基础。
● 2014年2月7日施行《私募投资基金管理人登记和基金备案办法(试行)》:明确设立私募基金管理机构和发行基金产品采取登记备案制,不设行政审批。私募基金由“游击队”变身“正规军”。
● 2014年8月22日施行《私募投资基金监督管理暂行办法》:明确私募投资基金的全口径登记备案制度、适度监管原则、并进行了负面清单制度的探索,进一步确定了契约型私募投资基金监管的监管框架。
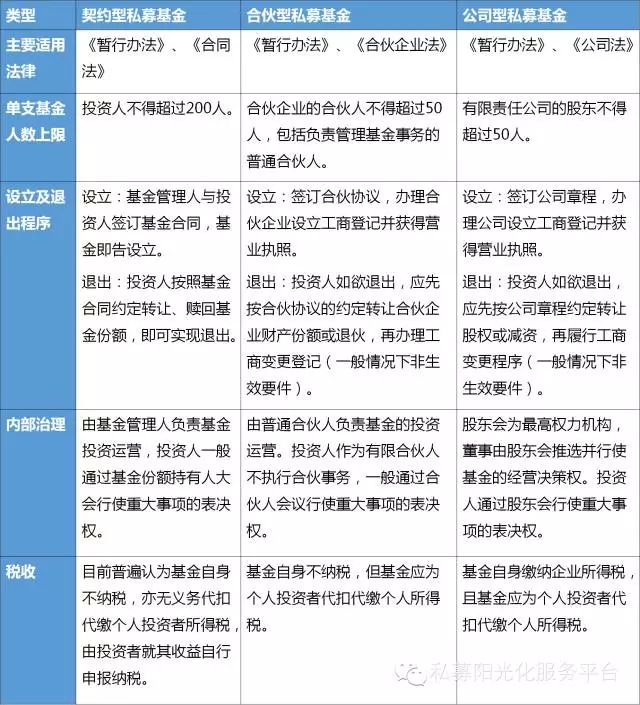
由于契约型基金市场化、灵活性强的特点,在《私募投资基金监督管理暂行办法》颁布以来发展的很快,其相较公司型、合伙型的私募基金具有如下特点:

图2:三种类型私募基金比较
契约型基金与公司型及合伙型私募基金相比,主要优势在于合格投资者人数可以达到200人,在税收方面基金不做为纳税主体(事实层面不缴税)。但契约型私募不具备独立法人主体资格,故在进行定向增发或并购重组业务中,需要通过嵌套有限合伙的方式来实现。

图3:契约型私募与信托计划、资产管理计划比较
对比常见的资管计划,相对于信托来说契约型私募的投资人数占有优势。但契约型基金相对于信托计划、资管计划亦存在三个明显劣势,首先由于不具备独立法人资格,不能直接做股权登记;其次没有金融许可证,不能直接放贷款;最后由于相关资格并未放开,无法做ABS管理人。
二、契约型私募基金的设立发行及运作架构
1、契约型基金的主要参与机构
契约型基金的主要参与机构包括:基金管理人、基金托管人、基金销售机构、其他私募服务机构等。
● 基金管理人必须具有相关主体;
● 私募基金可由第三方托管机构进行托管,基金合同也可约定私募基金不进行托管,但必须在基金合同中明确保障私募基金财产安全的制度措施和纠纷解决机制;
● 私募基金销售机构方面,可由基金管理人可自行销售,或委托具有相应合法资质的机构进行销售;
● 其他私募服务机构包括为基金提供包括份额注册登记、基金估值等服务的服务外包机构,此类工作也可由基金管理人自行承担。
2、契约型私募设立发行流程
(1)私募基金的登记备案流程

图4:契约型私募基本发行流程
基金管理人应于事前履行登记手续,基金资金募集完后完成基金业协会的备案登记。
● 基金登记:基金管理人通过私募基金登记备案系统向协会提交登记申请,协会在收齐登记资料后的20个工作日内,通过网站公示的方式办理登记手续。
● 基金备案:基金管理人应在私募基金募集完毕后的20个工作日内,通过私募基金登记备案系统进行备案。报送资料包括:主要投资方向、基金类别、基金合同、委托管理协议(如采取委托管理方式)、托管协议(如设托管)等基金业务协会规定的其他资料。
● 备案完毕的私募基金可以申请开立证券相关账户,并开始产品运作。
(2)契约型基金运作基本流程
在实际运作流程中,在基金合同设计、募集资金的同时,也需要进行托管人的选择或相关工作,以保证后续资金清算、估值核算等工作。

图5:契约型基金运作基本流程
3.契约型基金产品设计和运作架构
(1)单一投资基金
此处所谓“单一”是指在发行结构上较为简单,直接由管理人、托管人、投资人三方组成的契约型私募基金,在市场上较为普遍。如民生信托发行的“民生信托聚利1期证券投资基金”,管理人为民生信托、托管人为华泰证券,并募集资金发行产品。
(2)Feeder-Master基金
Feeder-Master基金又称为子母基金,多个子基金从不同渠道募集投资者资金归集于母基金,母基金负责投资运作。其主要优势在于:
● 增加投资者数量,扩大基金规模;
● 减少产品成立之初开户的时间对基金的影响;
● 子基金用于募集资金,母基金用于做投资交易,降低切换账户的麻烦,方便投资运作,降低管理成本,防止不公平交易;
● 管理费、业绩报酬在子基金中体现;子基金可以在不同渠道进行募集,根据不同渠道的议价能力进行费用的确定。

(3)FOF基金
FOF(Fund of Funds)即基金中的基金,FOF不直接投资于股票、债券或其他证券,而是以“基金”为投资标的,通过在一个委托账户下持有多个不同基金,技术性降低集中投资的风险。
FOF基金有松耦合方式和紧耦合两种方式,松耦合即以老基金为投资标的,此种类型因相关产品涉及理念有差异,需要做调节和安排;紧耦合即在选投资标的时要求管理人新设立基金,各个产品的衔接协调统一会较方便。对于银行、信托这类对二级市场投资经验不足的机构来说,FOF基金可被视为一种较为安全的投资方式。

需要注意的是,在FOF产品设计过程中涉及的难点非常多,包括申赎、开放日的设置、流动性管理、母基金的估值,是业绩报酬之前还是业绩报酬之后?虚拟业绩报酬还是非虚拟业绩报酬?是否会导致出现资不抵债的情形等等。这就要求基金管理人在整体的投资端,包括投资标的、基金净值的获取,以及标的端管理人的沟通方面做大量的工作安排。
