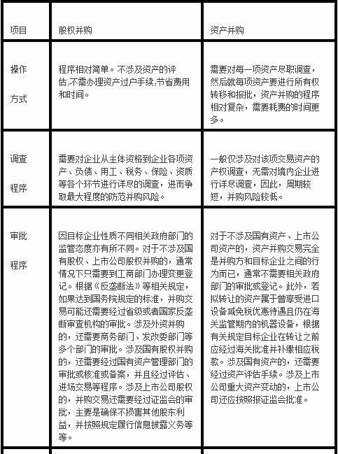
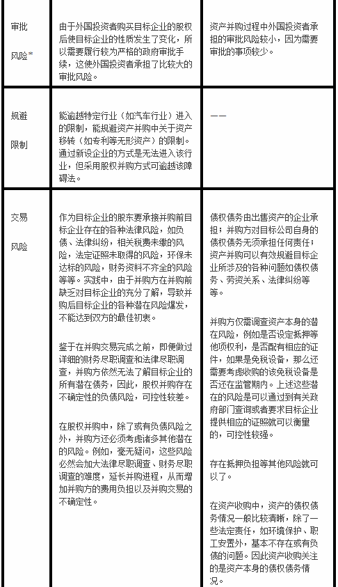
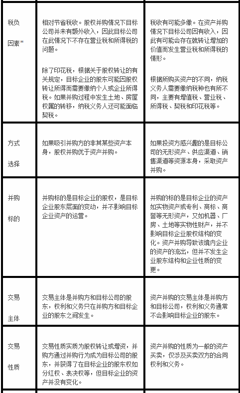
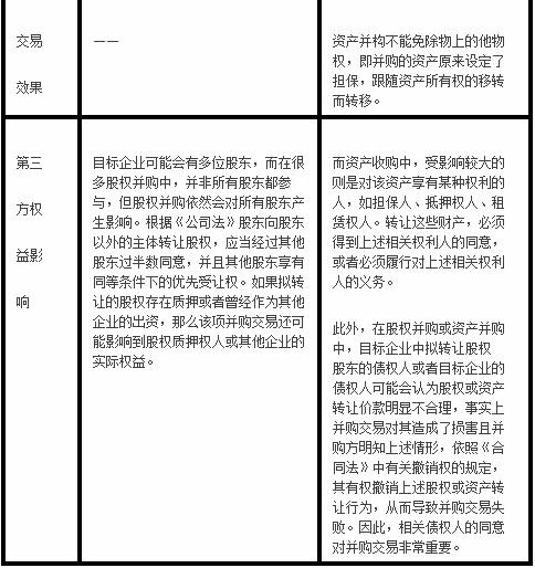
股权并购和资产并购是并购的两种不同方式。股权并购是指投资人通过购买目标公司股东的股权或认购目标公司的增资,从而获得目标公司股权的并购行为;资产并购是指投资人通过购买目标公司有价值的资产(如不动产、无形资产、机器设备等)并运营该资产,从而获得目标公司的利润创造能力,实现与股权并购类似的效果。




附:股权并购和资产并购的税负差异比较
投资人选择采用股权并购还是资产并购的一个重要考虑是税收负担。由于股权并购只涉及所得税和印花税,而资产并购除这两种税外,往往还涉及营业税、增值税、土地增值税、契税、城市维护建设税和教育费附加等多项其他税费,许多人因此认为股权并购税负较小。但是,这种通过比较税种的个数就简单地得出股权并购的税负小于资产并购的结论是很不科学的,实际情况要比这复杂很多。尽管很多时候股权并购的税负的确要小于资产并购,但也不尽然,需要具体情况具体分析,尤其是在房地产领域,股权并购的税负很多时候要高于资产并购。本文从股权并购和资产并购各自的税负分析出发,通过举例来比较二者在不同情况下的税负。
一、股权并购的税负分析
股权并购涉及转让方的所得税(企业所得税或个人所得税)和双方的印花税。为方便讨论,我们假设股权转让方为企业(不包括合伙企业和个人独资企业),转让方要缴纳的所得税为企业所得税。
(一)企业所得税
根据有关规定,公司转让股权应按以下公式确认转让收益或损失:股权转让收益或损失=股权转让价-股权成本价。
其中,股权转让价是指股权转让人就转让的股权所收取的包括现金、非货币资产或者权益等形式的金额。股权成本价是指股东投资入股时向企业实际交付的出资金额,或收购该项股权时向该股权的原转让人实际支付的股权转让价金额。股权转让收益应缴纳25%的企业所得税,股权转让损失可从应纳税所得额中扣除。如果股权转让方为境外实体,转股收益应当缴纳10%的预提所得税。
需要强调的是,如果转让方转让的是其全资子公司或者持股95%以上的企业,则转让方应分享的目标公司累计未分配利润和累计盈余公积应确认为转让方股息性质的所得,为避免重复征税,转让收入应减除上述股息性质的所得。
(二)印花税
股权转让双方均应按产权转移书据科目缴纳印花税,税率为万分之五。
需要注意的是,除了股权转让以外,股权并购还包括认购目标公司的增资。在增资情况下,投资人和目标公司原股东均无须缴纳印花税,但目标公司应就增资额按万分之五的税率缴纳印花税。
二、资产并购的税负分析
在资产并购情况下,目标公司除需要缴纳企业所得税和印花税外,还需要根据被转让资产的性质、转让价款的高低等分别缴纳营业税、增值税、土地增值税、契税、城市维护建设税和教育费附加等多项其他税费。由于资产并购时的企业所得税和印花税类似于前述股权并购,因此对这两种税不再赘述。
(一)营业税
如果被转让的资产涉及不动产或无形资产,根据《中华人民共和国营业税暂行条例》,目标公司应缴纳营业税,计税依据为营业额(即目标公司销售不动产向对方收取的全部价款和价外费用),税率为5%。
在一般情况下,营业税不允许抵扣,但对房地产开发企业,如果转让的不动产为转让方先前购置的不动产或受让的土地使用权,则以全部收入减去不动产或土地使用权的购置或受让原价后的余额为营业额。需要注意的是,这里的“受让的土地使用权”不包括房地产开发企业从土地部门首次获得的土地使用权,即土地出让金不得从营业额中抵扣。
(二)增值税
除不动产外,资产并购涉及的其他有形资产主要是固定资产和存货。投资人进行资产并购的目的是获取目标公司资产的利润创造能力,而存货并不具备利润创造能力,所以不是资产并购的关注点,因此本文只讨论资产并购过程中固定资产转让时的增值税问题。
在2008年12月31日之前,固定资产转让只要同时具备以下三个条件:(1)属于企业固定资产目录所列货物;(2)企业按固定资产管理,并确已使用过的货物;(3)销售价格不超过其原值的货物,就可以免征增值税。对于不符合这三项条件的,一律按4%的征收率减半征收增值税。
自2009年1月1日起,纳税人销售自己使用过的固定资产,应区分不同情形征收增值税:(1)销售自己使用过的2009年1月1日以后购进或者自制的固定资产,按照适用税率征收增值税。(2)2008年12月31日以前未纳入扩大增值税抵扣范围试点的纳税人,销售自己使用过的2008年12月31日以前购进或者自制的固定资产,按照4%征收率减半征收增值税。(3)2008年12月31日以前已纳入扩大增值税抵扣范围试点的纳税人,销售自己使用过的在本地区扩大增值税抵扣范围试点以前购进或者自制的固定资产,按照4%征收率减半征收增值税;销售自己使用过的在本地区扩大增值税抵扣范围试点以后购进或者自制的固定资产,按照适用税率征收增值税。
(三)土地增值税
如果资产并购涉及不动产,转让时转让方还应缴纳土地增值税。土地增值税实行四级超率累进税率:(1)增值额未超过扣除项目金额50%的部分,税率为30%;(2)增值额超过扣除项目金额50%、未超过扣除项目金额100%的部分,税率为40%;(3)增值额超过扣除项目金额100%、未超过扣除项目金额200%的部分,税率为50%;(4)增值额超过扣除项目金额200%的部分,税率为60%。
土地增值税并不直接对转让不动产取得的收入征税,而是要对收入额减除国家规定的各项扣除项目后的余额(即增值额)计算征税。税法准予扣除的项目包括:(1)取得土地使用权所支付的金额;(2)开发土地的成本、费用;(3)新建房及配套设施的成本、费用,或者旧房及建筑物的评估价格;(4)与转让房地产有关的税金。(5)财政部规定的其他扣除项目,是指对于房地产开发企业,可以按照取得土地使用权所支付的金额和开发土地、新建房及配套设施的成本之和加计扣除20%。此项加计扣除项目对于非房地产开发企业不适用。
(四)契税
如果资产并购涉及不动产,转让时受让方应缴纳契税,税率幅度为3%~5%,具体税率取决于当地的规定。
(五)城市维护建设税和教育费附加
对于缴纳增值税、消费税和营业税的纳税人,应当就其实际缴纳的“三税”税额缴纳城市维护建设税,按照纳税人所在地分别适用7%(市区)、5%(县城、镇)和1%(其他地区)的税率。此外,对于缴纳“三税”的纳税人,还应就其实际缴纳的“三税”税额缴纳教育费附加,征收比率为3%。
三、股权并购与资产并购的税负比较
股权并购只涉及所得税和印花税,而资产并购除这两种税外,往往还涉及营业税、增值税、土地增值税、契税、城市维护建设税和教育费附加等多项其他税费。尽管很多时候股权并购的税负的确要小于资产并购,但也不尽然,需要具体情况具体分析。下面我们通过一个例子来说明这一点:
