以下文字为啃哥张驰个人观点。不随波逐流,只扪心自问。
新三板自2015年3月到7月,走了过山车的道路。2015年4月7日日成交额达到最高的52亿后,就一路下滑。7月20日成交额3.68亿元;7月21日成交额3.89亿元;7月22日成交成交额4.21亿元。7月23日成交额4.16亿元。7月24日成交额3.38亿元,7月27日成交额2.80亿元,7月28日成交额3.20亿元,7月29日成交额4.77亿元,7月30日成交额5.15亿元,7月31日日成交额2.46亿元。可以看出,新三板日成交额极度萎缩,甚至出现了月7月27日成交额低于3亿元的历史新低。新三板指数也从4月份的2000余点跌到7月31日的1400余点,跌幅超过50%。
从而,市场出现了各种对于新三板未来走向的分歧,一些声音认为新三板不行了,新三板将走向衰亡,看空新三板的声音不绝于耳。
那么,到底下跌的具体原因有哪些,新三板的未来又将何去何从呢?啃哥在这里进行全面梳理分析:
新三板大跌原因分析
1、A股下滑严重影响到新三板
A股7月份的几次大跌,千股跌停的世所罕见状况,造成了新三板的下滑,这当然也是情理之中。资本市场永远是打断骨头连着筋的,大势上二者有着非常紧密的联系。虽然新三板与A股是两个相互独立的板块,但是资本市场各个板块均无法独善其身,唇亡齿寒的道理就是这样。对于A股的投资者,有一些就是新三板的投资者,那么,A股的下滑,有可能部分投资者在抛售A股的时候,顺手把新三板也抛售了。或者A股由于杠杆加的太大,不够资金,只好尽快抛售新三板股票,再造成新三板下滑。
股票市场是一个零和博弈的市场。上涨是因为有新的资金进来,下滑是因为有旧的资金流出市场。在A股大跌的背景下,新三板的资金也在不断地流出,结果就是新三板同时不断的,持续的下跌。
2、监管思路截然相反——新三板坚持不救市,A股不得不救市
按照A股的思维,A股大跌,政府必须立即救市,事实也确实去次,这次还非常果断,短时间内也起到了控制市场下跌的作用。但是,显然新三板反起到而行之,自始至终,没有任何救市行为出现。
就是说,A股与新三板对于下跌的应对方式是完全相反的。A股的方式是立即救,生怕A股再跌下去;而新三板是完全交给市场,“上帝归上帝,凯撒归凯撒”的态度。那么,为什么会出现截然相反的两种态度呢?显然,这和散户有着莫大的关系。由于A股投资者85%是散户,因此A股的大跌损失最大的也是这些散户,尤其是高位跟进希望进去赚钱的散户,而散户一旦损失惨重,那么,后果是不堪设想的,包括静坐,游行,罢工等等事件都是会发生的,因此严重影响到社会安定。正因为此,政府必须出面救市,政府救A股其实不是为了救A股,而是为了救散户,因为散户损失太重将带来整个社会的不稳定,社会动荡都是有可能发生的,是一件天大的事情,因此,无论如何都必须“救”。或者,反过来说,救市行为本身说明政府已经被A股绑架了,不论如何,A股只要大跌政府救必须救市,不救,是完全不行的,因为85%的散户跌不起,这是核心。所以7月份上演了中国资本市场第九次IPO暂停,同时大规模资金开始进入(主要是各种基金)。那么,是不是有第九次,就会有第十次,第十一次呢?显然,中国的A股市场,由于散户数量过于庞大已经走入了死循环,这个扣自己已经无法打开。
那么,再回到新三板,与上面事情完全相反。新三板在7月份达到了历史性新低,但是,新三板监管机构没有任何作为,整整7月一个月,没有任何新的利好政策推出。仿佛新三板的大跌和新三板公司没有关系似的(其实也真的没有关系,新三板公司只是政策制定者和监督者,与市场的涨跌没有关系)。正是秉承着市场就是市场,监管机构只是服务于市场的思路,因此才有了新三板不救市的结果。正如同小孩子摔倒了,大哭,这个时候你去把他抱起来了,下次摔倒了你还要把他抱起来,这是A股的思维,因此第九次IPO暂停再次上演;但是,新三板,对于小孩在摔倒了,大哭的状况,是不扶的。这样小孩子哭够了,抹一抹眼泪,也就自己爬起来继续玩耍去了。只有不扶,也许第一次难过一点,但是是一个一劳永逸的过程,新三板的监管机构彻底把握住了这个度。
那么,其实更深层次的原因,还是因为A股85%的散户,造成A股监管机构“不得不扶”,而新三板90%的资金是机构的资金,因此大跌之下,不会引起动荡,机构都是绝对理性的,都是买卖自负原则。因此,新三板由于有了好的基础,才能有不救市的硬气。而A股,是始终硬不起来的。
比较看来,啃哥更欣赏新三板的思路。市场就是市场,有时候是有点血腥和残酷,那才是真实的世界。而A股还在不尊重市场的救市,只是为了稳定住85%的散户的情绪,啃哥说,这不是一个市场化的思维模式,因此A股必然难有好的前途。
3、新三板高层领导集体沉默
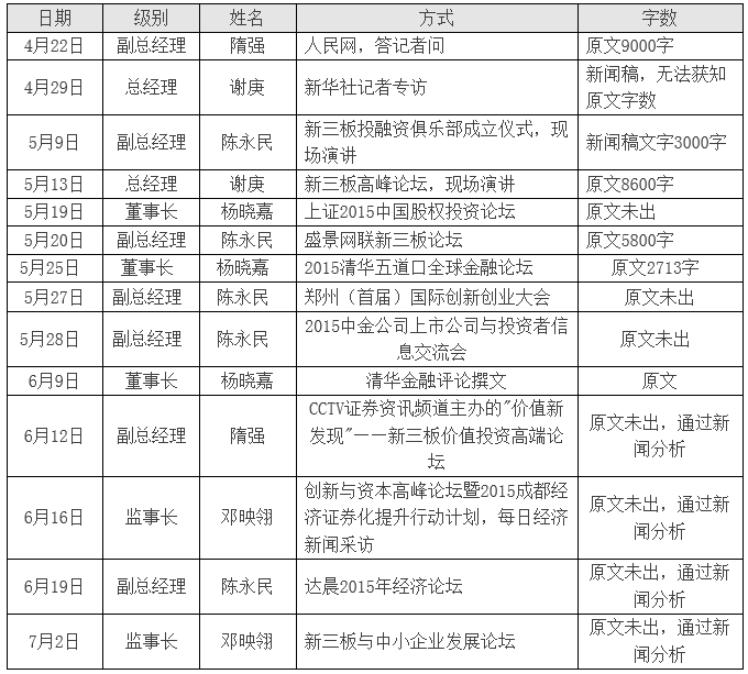
整整7月份,新三板公司领导层集体沉默,公开场合没有任何演讲。而在5月,6月,每个月新三板高层每月都有5次左右的公开演讲。下表列举了4月至7月的新三板领导讲话统计。到了7月份,只有月初的7月2日有一次讲话,之后就是全面的安静。给人感觉新三板7月的市场涨跌似乎不用进行过多解释似。

其实,为什么不讲话,啃哥认为无外乎两个原因:1)不能讲;2)不想讲。
“不能讲”,就是“说什么都不允许”的意思。相信这和传说的监管机构内部人员调整有关系。既然面临着人员更替,最好的选择就是“什么也不做”,避免站错队,跟错人。在动手之前,先看清楚,看清楚,比什么都都重要。高手过招,都是以静制动,以不变应万变。
“不想讲”呢,其实有点学问在其中的。上文已经分析过,对于新三板,最好的监管方式就是“不管”。越是市场化的发展才能越是最迅速和合理的。因此,新三板的下跌,本身就是一次考验监管者“手”的长短的重要时机。这次一旦管了,下次市场就完全有了依赖性,那么不管都不行。因此新的市场,一定不能养成政府救市的坏习惯。但是一旦讲话了,讲话就必然带有倾向性,就会引导市场走向。说新三板好,万一继续跌下去呢,哪些赔钱的人会不会找讲话的人拼命呢?说三板不好吧,又不是由衷之言。说好不行,说不好也不行,还不如什么也不说,因此,才看到了没有任何发言的结果。要知道A股大跌证监会发言已经一箩筐有余,而新三板硬是死活没有吭一声。啃哥说,这就对了。大智若愚,越是不吭声以后才越是有希望,正如“越是捡漏的办公场所的创业者越是有成功的可能“的道理如出一辙。
因此新三板“此时无声胜有声”,不说话,才充分说明了对新三板市场的信心,信心知足甚至是根本不用说的。
4、众多政策利好的延后推出——好的市场不需要利好
正如同“花拳绣腿比不上真才实学”的道理,那些所谓的政策利好预期,都只是催化剂,真金不怕火炼,越是关键时刻,越不推出利好。利好只是“锦上添花”,而不应该是“雪中送炭”。
因此,可以看到,在新三板市场基本跌到底点的时候,反而那些预期的利好一个都没有推出。包括“公募基金公户产品进入新三板”;“PE/VC成为做市商”;“分层制度”,这三个很明确近期推出,已经上上下下讨论过无数次的政策,始终没有出现。市场政策利好没有入预期推出,也是一个市场下跌的原因。
这样的现象啃哥认为还需要从两方面分析:
1)好的市场不需要利好支撑。一个真正功夫了得的人,你说给他一把大刀,一把剑,或者游戏中的一个很昂贵的装备,到底有多大用处。啃哥说,虽然可以说是“如虎添翼“,但是前提是必须本身是一只“虎”才行。那些武器,装备其实都是摆设,核心是这个持有这些的人。因此,新三板如果足够好,规则本身设定的足够合理,那么它一定能够依靠本身的力量走出低谷,这个时候谁去拉他一下反而就是不负责任的表现。显然,这里确实有这个用意。新三板,自己是能爬起来的,根本不用外力。也如同著名教育学家陶行知先生的那句名言“靠天靠地靠父母,不算是好汉”。
