
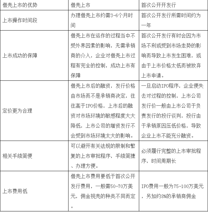
3、美国借壳上市融资与IPO直接上市融资方式的比较
企业美国上市融资有很多途径,包括海外直接上市(IPO ),间接上市(借壳上市)和存托凭证、可转换债券等。由于在美国IPO上市面临程序烦杂、成本高、时间长等问题,国内很多企业为避开复杂的审批程序,往往选择以间接方式在海外上市。在美国进行借壳上市融资操作的成本低,仅为50万美元左右,而且收购的壳公司为干净的净壳,没有债务和法律纠纷,再融资也方便。借壳上市绕开了直接上市的审批程序,拥有成本低、成功率高、时间短的优势,降低了直接上市的成本和时间的风险,对于我国中小民营企业而言有着很强的适用性。对于美国直接上市和间接上市的比较如下表:

4、在美借壳上市融资属于股权融资,成本低,可以改变不合理的资本结构,实现稳定的经营
通过借壳上市筹集的股权资本可以改变负债过高的资本结构,负债过高的企业,到期必须还本付息,付息还本的压力大,而通过借壳上市募集的股权资本,不用担心到期的问题,有于企业的稳定经营,不容易因不能支付到期负债而导致破产。
5、通过在美借壳上市融资,还可以扩大社会的知名度,树立海外形象
通信技术发达的今天,企业上市的相关信息传播非常迅速,为企业提供许多的宣传机会,信息传播的过程当中不仅扩大了知名度,对于企业在给美国或者国际市场上的产品销售、原材料采购和寻找新的合作伙伴有很大帮助。
四、赴美国借壳上市融资的风险
从企业内部因素分析:
1、不熟悉美国法律导致借壳上市融资失败
虽然在美国借壳上市前期程序简单,但由于借壳上市涉及资产、债务重组范围很广,对象较多,利益关系错综复杂,极易发生法律上的风险。另外,国内企业在境外借壳上市过程中由于对国外法律制度不熟悉,缺乏足够的经验,可能导致在借壳中造成不必要的损失。例如,美国交易所规定如果收购行为引起在资产业务性质和管理层方面出现较大变动,则被视为新上市公司,相应的要求和费用会更高。比较典型的如中国航空技术进出口公司希望通过收购mamco公司来在美国上市并获得该公司有关生产飞机关键部件的技术,以用于我国国内的军、民用飞机的生产。但由于在收购过程中,一则未在事前充分考虑美国有关法律对外资限制性的规定并采取回避性措施;再则在美国“外国人投资调查委员会”对该次收购进行调查中,也没有充分利用美国法律来保障自己的正当权益,导致该委员会认为该收购案具有危及美国国家安全的可能,并适用爱克逊-佛罗里欧修正案(exon—florio amendment),强迫中航技出售已购得的股票,给中航技术进出口公司造成巨大损失。
2、我国企业信息披露方面不够规范、严谨,落入“诉讼陷阱”,导致融资失败
蒋瑶琦、蒋小凤在其文章中提到:企业财务需符合美国通用财务准则并通过境外会计师事务所的审计,必须按照美国监管要求在上市后建立内控制度和完善的公司治理结构。麦道国际律师事务所合伙人赵华讲到:“针对上市公司的集体诉讼在美国属于家常便饭,起诉也很简单。” 根据美国相关法律法规,上市公司的信息披露必须完全透明。在公司披露业绩后,一旦股价下跌,一些律师就会广泛联络小股民,抓住季报或者年报上的各种小“纰漏”,对上市公司提起集体诉讼。2010年11月,在纳斯达克上市的中国环境产品制造商——绿诺科技被SEC披露存在财务造假问题。12月3日,根据SEC递交的最新文件显示,在被纳斯达克交易所停牌两周以后,绿诺科技已经收到纳斯达克交易所的退市通知,根据纳斯达克上市规则,绿诺科技已经不再满足其上市标准。此后的12月6日,顶着“中国B2C第一股”光环的中国公司麦考林在美国遭遇集体诉讼。除去上述两家公司外,空中网(KONG.O)、江西赛维(LDK.N)、UT斯达康(UTSI.O)、前程无忧(JOBS.O)、晶澳太阳能(JASO.O)、华奥物种(GRO.N)等赴美上市的中国公司都曾因“财务问题”和“信息披露不透明”招来集体诉讼。
3、公司整合不善导致不能融资的风险
林艳(2010)谈到由于借壳企业和壳公司是两家不同的企业,必然存在不同的技术、管理风格和文化理念,将两者合二为一后就不可避免会发生各种冲突,由此产生整合风险。成功的借壳上市只是借壳企业走向成功的第一步,成功的企业重组,使壳企业实现价值的突变与上升才是借壳上市的终极目标。交易双方原为两家不同的企业,技术、风格以及理念等方面必然存在很多的不同,如果忽视了并购之后的继续整合,忽视了企业文化的再融合,忽视管理的协调等方面,“壳”公司经营状况不会产生实质性的改观,这样的借壳上市不仅不能为借壳公司带来任何收益,反而是累赘,如果处理不当的话,还有可能拖垮企业。
4、完成借壳上市后经营业绩不佳导致无法融资的风险
徐炜、裴哲辉(2011)指出借壳企业自身素质不高,缺乏优秀的人才,以及选择的借壳上市中介机构不发达,难以为企业提供高质量的服务。企业通过收购方式控制的壳公司本来就是经营业绩非常差,甚至无法再持续经营下去的劣质公司,企业借壳上市后面对的本来就是一个烂摊子,必须要通过艰难的经营管理改变原来壳公司业绩低下的窘境,因此,重组后的上市公司如经营业绩不佳,无法达到再融资条件,不能恢复壳公司的配股资格,也难以借助证券市场的力量筹集到足够的资金,反而成为公司的包袱;另外,企业上市后,企业每年增加审计和律师方面的费用、投资者关系费用、并需要进行各项申报,借壳上市的企业每年增加企业的运营成本约30-50万美元。
从企业外部因素分析:
5、壳资源质量不佳导致借壳失败不能实现融资
首先,对壳资源的选择是借壳上市能否成功的关键因素,尤其是买壳上市,若选择的壳公司负债法律纠纷等过多,不仅无法上市融资,而且还将造成重大的损手。由于我国国企业在进行壳公司选择时,主要依据的是壳公司提供的信息资料。由于某些客观因素存在信息不对称,全面了解一家海外上市公司的难度较大,尽管经过专业的中介评估调查,也难以判断壳公司真实性和规范性,选择的壳公司就可能存在历史的债务、诉讼等问题,若壳公司存在这些问题,使借壳方难以获得借壳间接上市的有利地位,不能尽快的通过增发等方式融资,甚至借壳上市失败,另外,壳公司可能存在员工的安置等问题,这些问题看起来较小,但是都会增加企业收购壳公司后的整合成本。
6、炒壳风险增加借壳上市融资的成本
由于市场上优质的壳资源对于非上市企业来说是非常宝贵的,所以人为的干预,可能导致“壳”的价格非常昂贵;在借壳上市融资前就支付了一笔不小的成本费用,对于实现企业上市融资的目的必然不利。
7、中介机构为巨大收益撮合鼓动企业造假风险
熟悉海外上市的业内人士都认为,最大的受益者未必是上市的企业,而是中介机构,尤其是在企业上市过程中的策划者、组织者以及投行。投行在联系国内企业和国外资本市场中起纽带作用,帮助国内企业在国外寻找壳公司、投资者、会计师事务所、律师事务所等,能否上市融资,投行起着巨大的作用,一个企业若上市成功,投行可以赚取高额的利益,少则千万,多则上亿,投行在套取了现金后全身而退,在高额的收益面前,一些投行迫切的寻找客户,对指标越差,越需要造假的企业,投行往往能赚取更高的利益,而且有这种需求的国内公司不再少数,这些企业为了能达到目的,在中介机构的鼓舞下,对企业的信息造假,以期达到上市融资圈钱的目的。以绿诺国际为例,绿诺国际2007年登陆OTCBB并定向募资2500万美元的过程中,美国一大型商业银行与旗下对冲基金按4.88美元/股参与认购,成为最大出资人之一,按绿诺国际2010年底转版纳斯达克的最高股价接近35美元测算,上述机构的投资最高浮盈接近7倍。根据统计,2006年至2008年期间,专注于反响收购投资的美国对冲基金平均年回报率达到147.63%。
