智汇新泽 知财致远
×
首页
研究报告
宏观研究
投行报告
人工智能
石油化工
医疗医药
金融市场
证券市场
基金投资
期货市场
全球市场
科技前沿
资产入表
数据动态
科技动态
环球新闻
财经新闻
世间万象
首页
>
资本视界
>
IPO
> 正文
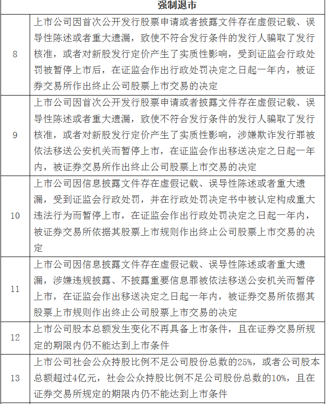
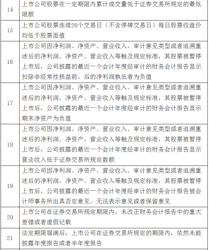
上市公司退市情形一览表
来源:高慧 作者:
日期:2017-03-11
(本文作者供职于上海德恒律师事务所)
上一篇
新三板挂牌公司定增律师操作实务要览
下一篇
详细解释担保五种方式