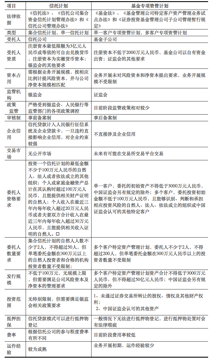
1、受托人资质
基金专项资管计划的受托人的资质明显弱于信托计划受托人。基金专项资管计划的受托人为基金子公司,要求注册资本不低于2000万元,目前26家基金子公司中,12家注册资本金维持在2000万元门槛线上,只有嘉实资本和招商财富2家基金子公司的注册资本达到1亿元。而信托公司要求的注册资本最低限额为3亿元,大部分信托公司的注册资本都超过10亿元,其中最高的平安信托达到70亿元。受托人的资本实力强对其发行产品会有一定的保障作用。
2、资本占用
信托公司开展业务时严格受到净资本限制,发行的信托计划均需要按一定比例计提风险资本,并与净资本规模相匹配,每只产品都需要有相应的净资本做支撑,一般来说,监管部门认定风险高的信托计划,风险资本的计提比例较高,现阶段房地产集合信托计提比例最高,达到3%,反映出监管层对此类信托的限制态度,由于净资本监管的限制,信托公司在净资本规模相对有限的情况下,发行高风险信托产品时会更加谨慎。目前基金子公司发行专项资管计划对风险资本和净资本没有要求,项目选择上更加宽泛,但项目质量容易出现良莠不齐。
3、政策监管
信托公司开展业务受到银监会、人民银行等监管部门的政策限制,发行的信托计划需满足监管政策要求,如2008年银监会265号文要求信托资金进入房地产项目需满足“四、三、二”要求,2012年银监会12号文对政府平台类项目融资主体、资金投向等方面的要求等,监管政策在限制信托业务发展的同时,也帮助其规避风险。基金专项资管计划受到证监会的监管政策较少,项目选择和运作模式会更加灵活,但出现风险的可能性较信托计划更高。
4、企业信用
信托计划和基金专项资管计划对企业信用的影响有所不同。信托资金如果以信托贷款的模式提供企业使用,此项信托贷款将进入人民银行征信系统及企业贷款卡,一旦发生违约,将直接影响企业信用记录,对企业具有很强的约束力。目前阶段基金专项资管计划一般认作私募融资,并不直接影响企业信用记录,对企业约束弱于信托贷款。
5、抵押担保
信托计划和基金专项资管计划有时会设置抵押物作为增信措施,但两者的增信效果并不完全一致。政府工商部门一般只认可借贷合同形成债权债务关系下的抵押登记,以信托贷款作为资金运用方式的信托计划可以对抵押物进行登记,而基金专项资管计划往往无法进行登记,一旦基金专项资管计划需要对抵押物进行处置,会存在法律瑕疵。
6、流动性
信托计划的流动性较差,不存在公开交易的二级市场,投资者通常情况下会持有至到期,若进行转让,则需要出让方、受让方和信托公司签订转让协议进行转让。在《基金管理公司特定客户资产管理业务试点办法》中明确规定基金专项资产管理计划可以在交易所交易平台进行转让,但目前阶段还未出现可在交易平台进行交易的品种,如果基金子公司专项计划能够批准进入交易所交易平台进行交易,将具备标准债券的性质。需要指出的是即使基金子公司专项资产管理计划可以在深交所综合协议交易平台进行转让,并拥有交易代码,但预计仍然是非公开交易及协议转让性质,不认为其较信托计划的流动性发生实质性改变。
7、费率
以信托计划和基金专项资管计划作为平台进行融资,两者收取的费率有所不同。信托公司根据其介入信托计划的程度不同收取不同水平的费率,信托公司如仅提供通道收取费率相对较低,如还需提供产品销售或承担产品兑付风险,收取费用会相应增加。同信托计划相比基金子公司对专项资管计划收取的费率相对较低,首先目前阶段基金子公司还不具备产品销售或者对产品承担刚性兑付的能力,可提供的附加服务相对较少;其次由于基金专项资管计划对净资本及风险资本没有要求,不会对后续产品发行规模产生直接影响;最后基金子公司此类业务才刚刚起步,运作经验较少,除部分基金子公司直接引进信托人员开展业务外,其余仍处于学习积累阶段,我们在投资顾问实务操作中,有基金子公司提出免费提供通道,投资顾问进行项目全过程运作,基金子公司则主要进行跟踪学习。
8、委托人(投资者)
信托委托人要求包括三项,在实务中一般按“不少于100万元人民币的自然人、法人或者依法成立的其他组织”进行操作,目前信托的委托人既有机构投资者也有个人投资者,机构投资者包括券商自营、券商资管、保险、银行理财等。专项资产管理计划的委托人要求单一客户不低于3000万元,多个客户不少于100万元人民币的自然人、法人或者依法成立的其他组织,目前基金专项资产管理计划发行数量还较少,投资者基本为机构投资者。
9、券商自营
对于券商自营投资信托,证监会在券商净资本管理中限制较多,按自营投资信托规模的80%扣减净资本;连续三年为A类券商按自营投资信托规模的3%计提风险资本准备;并且信托被监管层定义为权益类证券,受到“持有一种权益类证券的市值与其总市值的比例不得超过5%”的限制,如投资比例超出监管标准,则一般将自营资金委托基金公司进行特定单一客户投资和委托其他证券公司进行定向理财投资。目前阶段基金子公司专项资管计划成功发行的数量及规模相对有限,证监会在净资本风险管理方面还未提出明确要求,但考虑到专项资管计划风险高于信托产品,流动性方面也未发生实质性的改变,因此相关扣减和计提比例预计不会低于信托相关标准,并且应当同样定义为权益类证券,受到投资比例不超过5%的限制。
除上述几项明显的区别外,信托计划通基金专项资管计划在产品规模、法律依据、委托人数量等方面也存在一定区别。
通过信托计划与基金专项资管计划的综合比较,目前阶段信托计划风险相对更低,但基金专项资管计划在项目选择、运作模式上更为灵活。从控制风险的角度部门在开展结构化融资投资顾问业务时建议优先选择信托计划作为平台。产品投资时,则需要在具体产品的信用风险、流动性以及收益率等要素上进行权衡。
信托计划与基金专项资管计划比较

