PE投资的商业生态系统相关参与者示意图

2、周期性投资
我们大家对周期性都不陌生,但能恰到好处的把握周期趋势,进行周期性投资是少之又少。以我来看,周期性投资需要从宏观周期、企业发展周期、企业家经营及生命周期三个方面来进行综合考虑。
一是宏观周期,需要把握政治、经济、产业、资本市场等宏观周期,结合历史,搞清现状,研判趋势,最大可能地把未来发展趋势方向搞对,尽量避免做逆势而为的投资,通过对宏观周期分析,做周期性投资,决定把投资大致投在哪里(哪些行业)、投资规模、投资时间和速度(总时长和投资速度等)。
二是企业发展周期,企业就像行业和产品一样,也有发展周期,有的阶段创造利润,有的则消耗利润。明确判断拟投企业目前处于哪个阶段,对于投资成败至关重要。
三是企业家经营及生命周期,每个企业家因气场、学习能力、性格特点及身体状况不同而都能把企业带到多高多远都是有所不同的,要充分调研与摸清拟投企业家能把企业带到什么高度上,能否符合我们所期望的投资回报。企业家是有生命生理周期的,处于30-50岁是其创业和做事业的最佳年龄段,考察企业家的做事激情、身体健康状况也是投资成败的重要因素。
3、极限与常识
我们在生活中经常会犯低级错误,越浅显的道理越容易被忽视。在投资中,有很多高学历、高智商的投资人沉浸于行业分析、技术先进性分析、商业模式、投资模型估算等中,往往过于臆想按照什么条件下,企业就会怎么样的成长壮大,过于理想化的分析,往往都是忽视了我们老百姓都知道的极限与常识。有的商业计划书或投资分析报告,拟投资企业的一项关键技术研发突破后,或投资的钱到位产能扩大后,会在3-5年会做上火箭,年均200%的增速,而且会持续下去,首先我们就要问自己真的有这样的好事吗?行业的企业内有先例吗?我们拟投的企业会成为特例吗?问一问对投资不了的外行人,也许对我们的决策能提到意向不到的收获,因为外行人一般会通过他们的常识来判断。
4、经济护城河
对于经济护城河也就是我们说的壁垒,护城河从投资角度是着眼于长期竞争力,而非短期的高成长。但是经济护城概念往往会被我们投资者误判,很多人会认为优质的产品、庞大的市场占有率、卓越的执行力、杰出的管理者等这些都是护城河,但是以上所说的几项是不是短期内很容易被竞争对手学习而被复制抄袭,无法长期保持竞争优势。真正的护城河是更容易产生长期的高资本回报率的壁垒。主要从价格与成本两个层面,五个重要的壁垒。如下图所示。

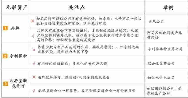
1)无形资产

2)顾客转换成本

在消费领域,转换成本通常都很低,因此很少有这类护城河。对零售/餐饮企业来说,很难建护城河。换家商店或产品很容易;个别像沃尔玛/Home Depot通过规模,Coach通过品牌,建立了转换成本护城河
转换成本可能难以被观察到,除份因为这需要你对客户的经历有深切的了解。但转换成本可以成为非常有力、持续时间很长的护城河。而且转换成本可能在很多行业/领域里出现
银行业:银行的帐户转换成本很高,ROE平均为15%
财务软件:IntuitQuickBooks,竞争产品如微软的Money很难有特别新的功能,而转换成本很高
关键供应商:成本比例不高但性能关键的供应商:Precision Castparts,飞机引擎和发电机中用的超强金属部件
试验设备:WatersCorporation,新设备/技术人员成本高,从易耗产品中赚钱,资本回报率超过30%。
3)网络效应
网络效应定义:产品价值因用户数量增加而加速上涨;用的人越多,越有竞争优势,成为良性循环。“因为别人用,所以我也用”
网络只限于少数存在;最有价值的网络是用户最多的网络,网络规模与效应非线性。连接数量增幅高于链接点增幅;网络增加,边际收益增加
具有网络效应的企业通常在较新的行业里,以信息/知识为基础,而不是有形物为基础。因为有形物是“独占性”商品,一人用了别人就不能用了。而信息/知识是非独占性,可以无限人分享
信用卡:一定的网络效应,持卡人越多,接受的商户越多;商户越多,持卡人越多
微软:强有力的网络效应,你不会用Windows产品就无法在今天的商业社会里生存
eBay占有美国网上拍卖85%的份额。但它在中国的经历也显示,在快速发展/客户喜好不明确的市场,网络效应可能受威胁
交易所:期货交易所的网络效应最强,因为它所交易的合约有独特性。股票交易所的网络效应相对较弱,因为股票可以在不同的交易系统里进行交易。因此,网络效应在“封闭式”网络里最明显
第三方物流:网络效应强大。连接用户和运输公司。使用者越多,效率越高
4)成本优势
成本优势的主要来源于如下三个方面

5)规模成本优势

相对规模优势比规模的绝对值重要得多。(波音和空客)
固定成本相对于变动成本比例越高,产业集中度也通常越高;(律师事务所、房产中介;汽车厂商,晶片厂商)
配送网络规模:卡车每多送一件物品,额外增加利润却很高;配送网络越大越密集,表示即使定价压的比竞争对手低,也享有较高的利润;UPS的ROIC高于Fedex,因宅配包裹比重高而隔夜信件比重低;半满的卡车成本低于半满的货机成本;医疗废弃物回收:庞大的回收站较第二名大15倍。
制造规模:游戏生产(ElectronicArts):每游戏的发行成本高且基本固定;较大的销量可分摊游戏开发成本;付费电视BskyB:有实力为内容支付更高的价格,较多客户来分摊成本;可购买更多的联赛转播权。
利基市场规模:利基市场指小市场中的垄断者:市场小到只能容纳一家公司。大公司不屑于进入。Graco:高端商用泵。1、市场容量不大;2、研发投入比例高;3、产品对最终用户的产品效果来说明显;4、成本比例不高(用于喷涂);Blackboard:大学用的学习软件,市场较小,需投入大量资源了解客户。
巴菲特大手笔投资可口可乐公司,重要的原因就是可口可乐公司具有坚固而宽阔、竞争对手难以跨越的“护城河”。可口可乐通过100多年的经营,已经成为可乐饮料品类的代名词,成功地将自己的产品与追求快乐联系起来,形成了竞争对手无法逾越的品牌这一无形资产护城河,也正是通过这一护城河也拥有巴菲特所说的“未利用过的定价权”。
