经过2014、2015两年快速发展,新三板市场规模已呈现几何式增长。截至2015年底,新三板挂牌公司达到5129家,2014、2015年增量分别达到1000家及3000家。挂牌公司数量激增的同时,2015年新三板融资功能越来越顺畅,股票发行次数出现爆发性增长。全年股票发行次数逐月攀升,全年共计2493次,总融资额达1216亿元,是2014年股票发行数量的近7倍。
一、 新三板挂牌企业并购概况
随着挂牌公司基数越来越大,越来越多的资本将新三板视作并购标的池,竞相寻找自己的并购标的,2014年共有10家新三板企业成为上市公司收购标的,涉及金额逾百亿元。由于经济转型推动国内战略并购交易强劲增长,2015年中国企业的并购交易数量与金额均创下历史记录,当年中国企业并购交易总数量上升37%,交易总金额上升84%达到7340亿美元,2015年亦是新三板市场并购井喷的开始,据全国股转公司综合业务部总监贾忠磊介绍,2015年共有82家挂牌公司披露了85次收购报告书,合计交易金额47亿元,有76家挂牌公司披露了77次重大资产报告书,合计交易金额达到了256亿元。此外在并购方式上,同2014年相比,新三板挂牌企业不再坐等被收购,而是主动出击进行收购拓展业务,完成了从被并购方到并购发起方的身份转变。据民生证券总裁助理、研究院执行院长管清友介绍,2015年新三板发生的控制权变更的并购事件远远超过2014年,新三板企业主动并购的事件有169件,远超被动并购的情况(主动并购约占2015年新三板并购的82%,另外还有1%的挂牌企业收购上市公司)由此可以预见2016年新三板并购市场的热度也仍将持续。
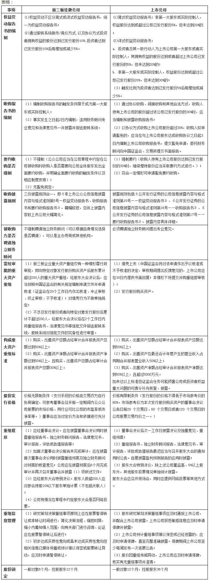
二、新三板与上市公司并购重组规则对比
1、新三板并购重组适用法规
新三板并购重组适用的法规包括:(1) 资产重组相关《非上市公众公司重大资产重组管理办法》《非上市公众公司信息披露内容与格式准则第6号——重大资产重组报告书》《全国中小企业股份转让系统非上市公众公司重大资产重组业务指引》《重大资产重组业务指南第1号:非上市公众公司重大资产重组内幕信息知情人报备指南》《重大资产重组业务指南第2号:非上市公众公司发行股份购买资产构成重大资产重组文件报送指南》
(2) 收购相关《非上市公众公司收购管理办法》《非上市公众公司信息披露内容与格式准则5——权益变动报告书、收购报告书和要约收购报告书》
上述相关法规对新三板企业并购重组给予了明确的规范性指引,与上市公司并购重组相比,新三板并购市场尚处于初创阶段,新三板并购的制度设计突出了放松管制、降低成本、提高效率等特点,即新三板企业并购要求更加宽松自由,这与新三板整体制度的市场化理念一脉相承,客观上将促进新三板企业并购重组的发展。
2、公司并购重组规则对比

3、关于新三板借壳(1)与上市公司重大资产重组中的借壳对比根据《上市公司重大资产重组管理办法》第十三条,上市公司借壳是指:自控制权发生变更之日起,上市公司向收购人购买的资产总额,占上市公司控制权发生变更的前一个会计年度经审计的合并财务会计报告期末资产总额的比例达到100%以上。上市公司借壳需符合IPO首发办法规定的发行条件。
(2)新三板“借壳”现状《非上市公众公司重大资产重组管理办法》中未见关于新三板借壳的规定;截至目前证监会与股转系统也尚未针对新三板借壳出台明确的监管意见。
2015年8月6日,股转系统官方微信发布了一篇文章《新三板挂牌公司并购重组基本不涉“借壳”行为审查效率持续提升》,该文将借壳理解为“出现收购(即控制权变更)与重组(即主营业务变更)行为的交叉”,但这种理解并非具有法律效力的定义,新三板借壳的界定标准仍不确定。
关于审核标准,股转系统曾以与券商沟通的方式表示,如重组行为被股转系统认定为借壳,则挂牌业务部和公司业务部将共同审查。根据《全国中小企业股份转让系统挂牌业务问答——关于挂牌条件适用若干问题的解答(一)》,申请挂牌公司在报告期内存在实际控制人变更或主要业务转型的,在符合股转系统挂牌指引和要求的前提下可以申请挂牌,在一定程度上,该解答也表明股转系统对于带壳挂牌的态度并不禁止,而是需要符合挂牌条件。实践中,挂牌企业实际控制人变更的同时注入大额资产的情况很少出现,各方也都在尽量避免被认定为借壳。前述微信文章中提到,截至当时新三板市场仅有两家公司在控制权发生变动的同时或控制权变动后,购买置入了来自于收购方及其关联方的大额资产。对于这两家公司的收购和重组行为,全国股转公司按照企业挂牌准入标准进行审查。以下为新三板疑似“借壳”的几个案例:2015年9月30日,亚锦科技(830806)与大丰电器签署《发行股份购买资产协议》。大丰电器将以其持有的南孚电池60%的股权认购亚锦科技拟发行的26.4亿元的股份。定向发行完成后,亚锦科技的注册资本由500万元变更为26.45亿元,亚锦科技的控股股东由彭利安变更为大丰电器,亚锦科技的实际控制人由彭利安变更为吴尚志和焦树阁。按照前述界定标准本次交易实际控制人和主营业务同时发生变更将构成借壳。截至目前亚锦科技仍处于重组进程中,尚未恢复转让状态。2015年1月13日起,金宏泰(831649)在股转系统挂牌公开转让。2015年7月22日,金宏泰公布收购报告书、董事会决议等文件,公告实际控制人、控股股东刘荣升、刘春芳夫妇将其持有公司25%的股权转让给赖泳村并授予其在未来36个月内受让剩余75%股权的权利,由于该1650万股尚未解除限售,双方协议同意该部分股份全部质押与赖泳村,其相应股东权利一并授予赖泳村,直至其明确放弃受让该部分股票为止,刘荣升、刘春芳出具《关于委托行使股东权利的承诺函》,明确收购人有权根据协议的约定择机启动金宏泰的首次定向增发事宜募集现金或收购资产。同时金宏泰设立全资子公司金宏泰机电有限公司,并以全部净资产对子公司进行增资,即公司原有全部资产、负债、人员及业务置入该公司,此举实为资产剥离,为日后新资产和新业务注入做好准备。截至目前本次重组正在进行中。2015年1月-2月,吴晓翔分两次收购ST鼎讯(430173)的股权,最终持股比例变更至50.4%,公司实际控制人由曾飞变更为吴晓翔。吴晓翔承诺将在一年内将其控制的部分企业置入。2015年5月1日,ST鼎讯公告以发行股份方式购买吴晓翔实际控制的企业广东欧美城100%股权。挂牌公司原主营业务为手机终端网络游戏的研发与运营商,重组后挂牌公司主营业务为汽车销售。2015年10月ST鼎讯完成重组。虽然股转系统对本次重组予以放行,但从程序及时间成本上,本次借壳重组与直接挂牌相比也并无多少优势可言。
由于新三板市场覆盖的企业数量越来越大,业务类型越来越丰富,一方面为上市公司提供了大量可选择的标的范围,即为被动并购创造了诸多机会,如东江环保(002672)收购新三板企业新冠亿碳,联建光电(300269)收购易事达(430628)100%股权等案例;另一方面并购重组是解决新三板市场中有价无市、提升企业的估值水平、激活市场的流动性的重要方式,特别是与主板、创业板比较,新三板的并购重组审查制度更为宽松,一些优质企业在新三板市场挂牌后通过融资、主动并购也在不断积蓄自身的力量,如九恒星(430051) 以1.26亿元的对价收购中网支付100%股权,英雄互娱(430127) 以9.6亿元并购研发商畅游云端100%股权,更有九鼎集团(430719)以414,959.2万元受让中江集团100%的股权,间接持有持有中江地产(600053,已改名为九鼎投资)72.37%的股份,百合网(834214)全资子公司LoveWorld以2.52亿美元对价收购世纪佳缘等反向收购上市公司的案例。可以预见未来重组并购的市场将不会局限于新三板市场内部,包括纵向并购、横向并购、联合并购等各种并购方式在内的新三板并购市场将更加活跃。
