一、基本概况
根据《私募投资基金管理人登记和基金备案办法(试行)》,私募投资基金(以下简称私募基金),系指以非公开方式向合格投资者募集资金设立的投资基金,包括资产由基金管理人或者普通合伙人管理的以投资活动为目的设立的公司或者合伙企业。中国证券投资基金业协会(以下简称基金业协会)按照本办法规定办理私募基金管理人登记及私募基金备案,对私募基金业务活动进行自律管理。
根据证监会披露的数据,截至2015年5月末,已完成登记的私募基金管理机构12285家,管理私募基金13663只,管理规模2.69万亿元,私募基金行业从业人员199097人。
已备案私募基金中,私募证券投资基金7487只,规模11470亿元;股权投资基金4565只,规模19919亿元;创业投资基金993只,规模2161亿元;其他类型基金618只,规模1289亿元。
二、实务探讨
无论新三板、IPO还是并购重组,股转公司及证监会都会关注私募投资基金备案事宜,例如新三板的标准反馈问题:
自2015年3月20日之日起申报的公司或其股东属于私募投资基金管理人或私募投资基金的,请核查其私募基金备案问题。
请主办券商、律师核查以下事项:
(1)应核查公司或其股东是否按照《证券投资基金法》、《私募投资基金监督管理暂行办法》及《私募投资基金管理人登记和基金备案办法(试行)》等相关规定履行了登记备案程序,并请分别在《推荐报告》、《法律意见书》中说明核查对象、核查方式、核查结果并发表意见。
(2)申请挂牌同时发行股票的,应核查公司股票认购对象中是否存在私募投资基金管理人或私募投资基金,是否按照《证券投资基金法》、《私募投资基金监督管理暂行办法》及《私募投资基金管理人登记和基金备案办法(试行)》等相关规定履行登记备案程序,并请分别在《推荐报告》、《法律意见书》或其他关于股票发行的专项意见中说明核查对象、核查方式、核查结果并发表意见。
私募基金指以非公开方式向合格投资者募集资金设立的投资基金,包括公司或者合伙企业,实务的核心在于区分何为私募基金,何为正常的企业投资。
根据我们的经验判断,并参考相关案例,我们认为如下股东不属于“私募投资基金”:
1.股东人数较少的,不存在向他人募集资金的情形,不涉及委托基金管理人进行管理情形。如富煌钢构(002743)IPO项目,其股东富煌建设股东为杨俊斌和周伊凡,为两名自然人股东,主要从事对所属控股企业投资及管理,新型卫生果壳箱、菱镁中小玻瓦制品、高低压电器控制设备及各类焊丝的生产、销售等业务,其资产也未委托基金管理人进行管理,富煌建设不属于《暂行办法》第二条和《备案办法》第二条所定义的私募投资基金。
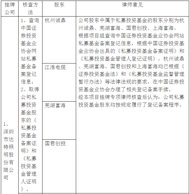
2.员工激励平台。如深圳市达特照明股份有限公司新三板项目,其股东合能投资为公司员工持股平台,合伙人均为公司员工,除投资公司外并不投资其他企业,不需要根据《证券投资基金法》和《私募投资基金监督管理暂行办法》等法律法规要求在中国证券投资基金业协会办理相关登记备案手续。
3.主营业务是非私募投资业务的。如多喜爱(002761)IPO项目,其股东湖南金科投资担保有限公司主营业务为中小企业担保服务,不是以投资活动为目而设立的公司,因此,不属于备案范围。
4.注册地在海外。如杭州高新(300478)IPO项目,其股东双方控股注册地为香港,因此,双帆控股不适用《证券投资基金法》、《私募投资基金监督管理暂行办法》及《私募投资基金管理人登记和基金备案办法(试行)》。
5.专为投资单个项目而设立的投资企业。如商会网络(832480)新三板项目,其股东上海互联系专门为投资商网有限而设立的外部投资者公司,成立至今仅对公司进行投资,不存在以非公开方式向合格投资者募集资金设立的情形,亦未聘请管理人进行投资管理,无需进行基金备案。
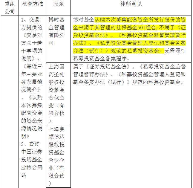
6.资金来源于资产管理计划。如江苏三友(002044)并购重组项目 ,其股东兴证资管认购本次募集配套资金所发行股份的资金来源于集合资产管理计划,其中:4亿元来源于兴证资管鑫成61号集合资产管理计划,该资产管理计划已成立并已依据《证券公司客户资产管理业务管理办法》、《证券公司集合资产管理业务实施细则》、《证券公司客户资产管理业务规范》在中国证券投资基金业协会办理了备案;5亿元来自于鑫成71号集合资产管理计划、鑫成63号集合资产管理计划,该等资产管理计划正在募集中。本所律师认为,兴证资管不属于《证券投资基金法》、《私募投资基金监督管理暂行办法》、《私募投资基金管理人登记和基金备案办法(试行)》规范的私募投资基金,无需履行私募投资基金备案程序。
7.其他情形。(1)鼎石睿智是一家经营范围为投资咨询、经济贸易咨询的有限合伙企业,其合伙人主要为发行人签约编剧、签约导演和签约演员,鼎石睿智设立的主要目的是实现发行人签约编剧、签约导演和签约演员对发行人的间接持股,而非进行其他投资活动。鼎石睿智的《合伙协议》约定普通合伙人付波兰为鼎石睿智的执行事务合伙人,负责企业日常运营,对外代表合伙企业,并未专门指定企业资产由专业的基金管理人或者普通合伙人管理。因此,鼎石睿智不是以非公开方式向投资者募集资金设立的投资基金,不属于私募投资基金。
(2)西证投资因系由西南证券股份有限公司成立的全资子公司,不属于根据《证券投资基金法》、《私募投资基金监督管理暂行办法》、《私募投资基金管理人登记和基金备案办法(试行)》规定的私募基金管理人或私募投资基金。
三、详细案例
(一)首发上市

(二)新三板

(三)并购重组
