互联网企业此前登陆A股市场最核心困难在于缺乏盈利性,也导致股转公司质疑这些企业的持续经营能力。
一、互联网公司到纳市上市须具备哪些条件?
对于我国公司而言,在纳斯达克上市的途径有两个:IPO和反向收购(借壳上市)。而在IPO中,一般是采取曲线IPO的形式。也就是说,境内企业在海外设立离岸公司或购买壳公司,然后通过资本安排和契约设计将境内资产或权益注入壳公司,然后以壳公司的名义在海外证券市场上市筹资的方式。通常,离岸公司注册在英属维京岛、巴哈马、开曼群岛、百慕大群岛、巴拿马等世界著名的避税岛上,这样能够享受税收优惠,同时能够规避我国政府对于企业海外上市的严格规制。纳斯达克市场上的新浪、网易、搜狐等就是采用这种方式上市的。
除了IPO上市之外,我国的企业还可以通过反向收购(借壳上市)在纳斯达克上市。所谓反向收购上市,就是指国内企业在海外购买一家上市公司作为“壳”,然后由上市公司反向兼并中国大陆或大陆之外的企业法人,然后由壳公司实现再融资功能。反向收购上市尽管规避了国内审批程序,但资产业务注入难度、风险较大,而且在短期内很难实现再融资目标。如我国西安的生物技术公司杨凌博迪森就是采用这种方式成功登陆纳斯达克,并于2005年8月25日成功升板全美证券交易所(AmericanStockExchange)。
这样,一旦一家“中国概念”公司根据自身实力确定了纳斯达克上市方式,它就可以按部就班实现上市计划。一般而言,如果一家中国公司想要实现纳斯达克上市,需要经历如下步骤:提出申请、等待答复、取得法律认可、招股书的Redherring(红鲱鱼)阶段、路演与定价,然后就是招股与上市阶段。只要公司符合纳斯达克上市要求,并且能够吸引到国际投资者的关注,那么公司在纳斯达克上市的难度不大。因为纳斯达克是一个成熟的市场,只要投资者预期上市公司能够给他们带来回报,他们必然会热烈地追捧这家公司的股票。只要获得投资者热烈认购,上市公司也就能够在纳斯达克以很高的市盈率融得资金。
如果一家公司希望通过反向收购的方式在纳斯达克上市,那么,想要获得融资资格将是“万里长征”。首先,如何在信息不对称的条件下保证公司能够购买一个高质量的“壳”资源是对公司的一个挑战。其次,如何注入新的业务?如何保证新的业务能够获得投资者的认同?实际上,经历买入上司公司的“壳”资源,注入资产,然后提升公司业绩,实现融资的效果将是买壳上市的中国公司需要面的的挑战。
从纳斯达克目前已有的23家“中国概念”公司而言,19家选择了IPO上市,4家选择了反向回购上市。这些上市公司上市方式选择本身就说明了中国企业对于纳斯达克上市的偏好:与投入的成本和获得的资金的数量、风险相比,IPO是比反向回购更加理性的选择。
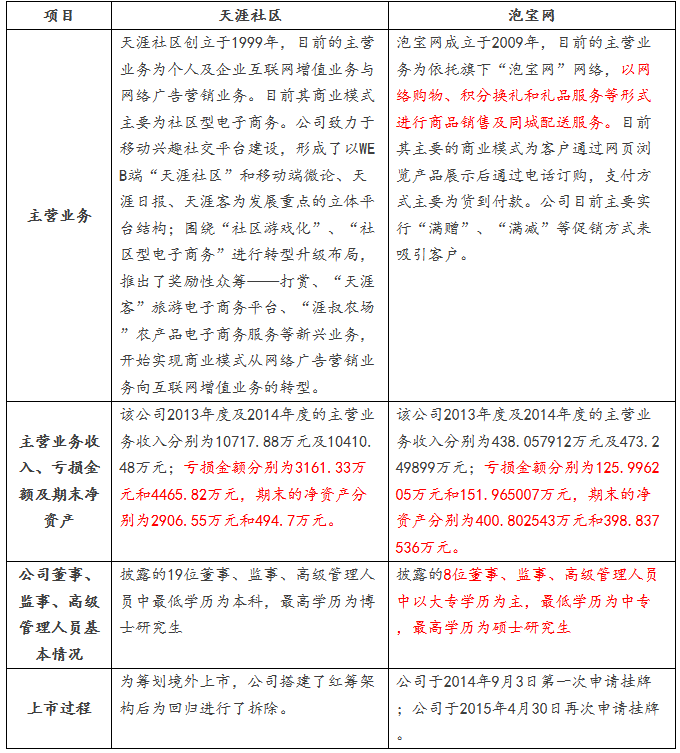
2015年4月30日一天,股转系统同时披露“天涯社区”及泡宝网(不仔细看的都以为是淘宝网)申报文件!两家企业的公开转让说明书披露的信息显示,两家公司所在行业均属于“I6420 互联网信息服务业”。虽然所处同一行业,但两家公司在知名度、体量、盈利模式、盈利水平等各方面差异巨大,也代表了“互联网企业”的两类典型。天涯社区代表老一代的互联网企业,但并未赶上移动互联网的浪潮,目前需通过业务转型重现往日辉煌。泡宝网代表着传统行业,通过PC端销售产品(未来赶潮流肯定会开APP),小编认为企业实质并未完全进入互联网行业。下文将通过比较分析两家企业情况,深入探讨股转公司审核理念。

三、互联网企业上市财务比较分析
天涯社区不盈利但有着标准的互联网产品,业务模式转型,必然会导致业绩亏损。泡宝网,更多是挂着互联网的牌子,实质业务更多是传统业务,互联网业务刚刚起步(至少从财务数据上看)。泡宝网与天涯社区最大相同之处:挂牌前两个会计年度内都处于亏损的状态。
此外,天涯社区及泡宝网的营业收入构成主要如下:
(一)天涯社区

(二)泡宝网
1、网上购物
(1)泡宝网网站

(2)手机客户端

2、积分换礼
公司的积分换礼业务主要为泡宝网网站的会员购物积分持有者在网站上提供商品兑换服务。客户群体是积分持有者,包括单位客户和个体消费者客户。所兑商品由公司提供并负责物流配送和售后服务,待商品被送至消费者指定地点后,公司物流人员会按事先约定的积分兑换方法为客户结算。
3、网络广告业务
报告期内,公司网络广告业务尚在筹备期,暂无营业收入。
注:互联网企业不盈利是常态,一旦某产品开始盈利,则进入套现阶段,想象空间上限已到。
四、互联网企业上市审核要点
以上仅是两个企业形式上的比较,从全国中小企业股份转让系统公司的反馈意见中,我们方可窥到挂牌时审查的核心问题所在。
1、泡宝网
(1)公司的主营业务反映的公司发展空间及持续经营能力的问题。从上表中可以看出作为泡宝网主营业务的网上购物销售金额占营业收入总额的比例在2013年度和2014年度分别仅为3.72%号位3.51%,而电话订购销售金额占营业收入总额的比例则在2013年度和2014年度分别为46.38%和50.60%,其作为互联网信息服务业申报,但其披露信息显示的主营业务构成仍为传统的电话订购业务。
泡宝网在对反馈意见的回复中表示:报告期内手机客户端还处于测试调整阶段,尚未开通在线支付功能,客户通过网页浏览产品展示后电话订购,支付方式主要为货到付款。报告期内公司网上商城的浏览量由平均982次/天提高到1347次/天,提高了37.14%,浏览量转化率2013年度和2014年度分别为:1.06%,0.82%,转化率波动较小。未来随着网络购物方式的更加普及、公司网上商城销售商品的更加丰富,公司的销售规模将逐步扩大,从而实现盈利和持续发展。
尽管泡宝网的反馈意见回复中给出了前述解释,但其披露信息显示的网站访问量数据较低,且2014年较2013年度的转化率还有下降(2013年度网站总访问量为358400次,产生购买行为的客户数量为3787次,转化率为1.06%;2014年度网站总访问量为491520次,产生购买行为的客户数量为4016次,转化率为0.82%),本应昭显其互联网基因的业务贡献率却如此之低,并且作为互联网企业申报的泡宝网却没有完善的网上(PC端及移动端)订购功能,也未开通在线支付功能。
不管如何,泡宝网已经拿到同意挂牌新三板批文,挂牌新三板指日可待。
注:这种模式可以套到任何一个销售公司或其他传统企业上,用传统模式做收入,挂上互联网品牌做概念。
(2)公司报告期内持续亏损对公司持续经营能力的影响。股转公司要求公司从行业宏观经济情况、公司业务特色与优势、公司经营状况、营业成本及毛利率变动情况、期间费用变动情况、报告期后订单获取情况、与客户合作情况、业务空间等,从宏观经济环境、企业经营与财务管理、公司历史经营状况与未来发展预测等多维度、多角度全面深入分析并论证并披露公司连续亏损的原因,以及公司的持续经营能力。
