2015年最后一天,中国证监会正式发布修订后的《首次公开发行股票并上市管理办法》(以下简称“《首发办法》”)、《首次公开发行股票并在创业板上市管理办法》(以下简称“《创业板首发办法》”)和《公开发行证券的公司信息披露内容与格式准则第1 号——招股说明书(2015 年修订)》(以下简称“《招股说明书格式准则》”)等规定,相关规定自2016年1月1日起施行,暂停了半年的IPO正式重启。
修订后的《首发办法》和《创业板首发办法》均保留了2015年11月6日中国证监会公布的征求意见稿的主要修订内容,即删除 “发行条件”中“独立性”和“募集资金运用”的相关条款(关于征求意见稿的分析意见可详见君合2015年11月9日研究简讯《披着核准制的马甲迈进注册制时代——IPO管理办法修订征求意见稿述评》)。而对于市场普遍关注的将“独立性”的相关要求从“发行条件”中删除后上市审核中“独立性”的门槛是否会实质降低这一问题,本次两个首发办法新增的条款和配套修订的《招股说明书格式准则》给出了回答:门槛,还在那儿!
一、关于独立性
修订后的《首发办法》和《创业板首发办法》在删除了原发行条件部分的独立性要求相关条款的同时,均增加了如下规定:“发行人应当在招股说明书中披露已达到发行监管对公司独立性的基本要求。”新修订的《招股说明书格式准则》第五十一条进一步明确了前述“发行监管对公司独立性的基本要求”,该等要求的主要内容基本上与原《首发办法》中独立性章节被删除的第十五条、第十六条、第十七条、第十八条、第十九条内容一致,并要求发行人披露保荐人对前款内容真实、准确、完整发表的结论性意见。
发行人应当披露“已达到发行监管对公司独立性的基本要求”,这一表述耐人寻味。如果《招股书格式准则》仅仅是列明有关关联交易、同业竞争的具体披露要求,则意味着监管部门仅要求发行人如实披露在独立性方面的相关信息,而将发行人关联交易、同业竞争等问题及其对投资价值影响的判断主要交给市场。而根据目前新规的表述,则发行人必须要披露及承诺“已达到发行监管对公司独立性的基本要求”,如果其不能满足《招股说明书格式准则》所列的独立性系列要求,则说明其不符合申请上市所必需的信息披露的基本要求;而如果发行人披露“已达到发行监管对公司独立性的基本要求”不符合实际情况,则可能构成虚假陈述。从这个角度来看,门槛还是在那儿。所不同的是,发行监管部门将不再为发行人的独立性背书,发行人及相关中介机构需要对发行人符合独立性基本要求的信息披露承担责任。
可以期待的是,在新规下的审核实践中,可能不会再有关联交易占比方面的一刀切的量化指标,而给发行人论证其独立性留出了一定的空间。但同时,我们注意到,发行人最近1 个会计年度的营业收入或净利润不得对关联方或者存在重大不确定性的客户存在重大依赖,依然列在主板“发行条件”中。可见,对独立性问题的具体审核尺度如何把握还需实践检验。
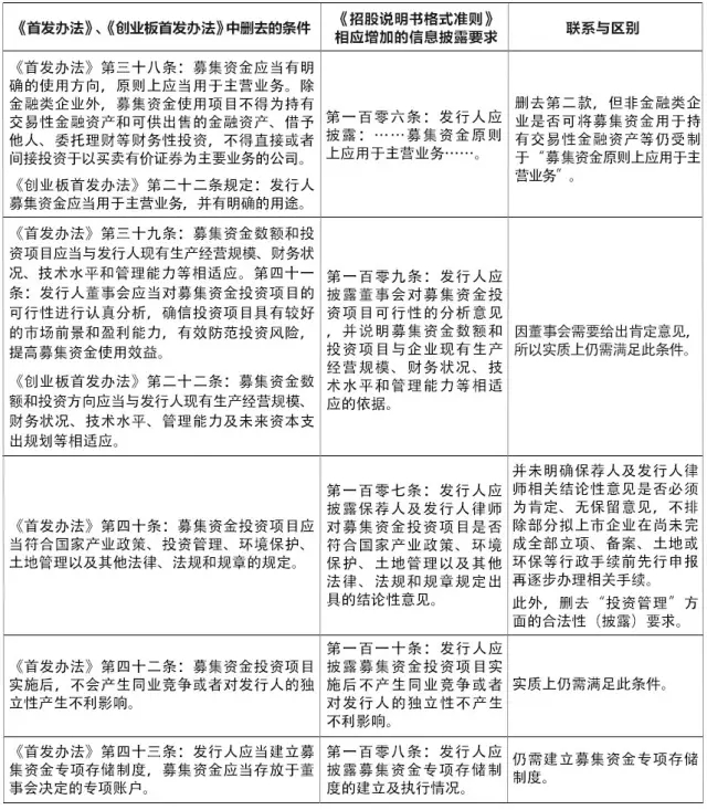
二、关于募投资金运用
就修订后的《首发办法》和《创业板首发办法》删除的“募投资金运用”相关规定,修订后的《招股说明书格式准则》相应地提出了具体的信息披露要求。如下表所述,我们理解,通过修订后的《招股说明书格式准则》的相关披露要求,就原《首发办法》、《创业板首发办法》募集资金运用相关发行条件中的大部分要求,发行人在申请首次公开发行前仍需满足,且因发行监管部门在审核首发申请时对此不再进行实质判断,发行人及相关中介机构在进行判断及信息披露时应更加审慎。

三、向注册制迈进的配套措施
1.明确保荐机构先行赔付制度
与发行条件的调整相适应,本次新股发行制度改革中提出的建立先行赔付的投资者保护机制亦在《招股说明书格式准则》得到落实。新修订的《招股说明书》第十八条规定:“招股说明书扉页应载有如下声明及承诺:保荐人承诺因其为发行人首次公开发行股票制作、出具的文件有虚假记载、误导性陈述或者重大遗漏,给投资者造成损失的,将先行赔偿投资者损失。”
万福生科虚假陈述事件中,保荐机构平安证券出资3亿元设立“万福生科虚假陈述事件投资者利益补偿专项基金”,用于先行赔偿在万福生科案中受害的投资者,为由保荐机构主动出资先行赔付投资者损失的国内首例。
本次先行赔付投资者制度的落实,或将成为悬在发行人及中介机构,尤其是保荐机构头上的一把利剑,促使其更关注信息披露的真实、准确、完整、及时,有望改变目前A股“重惩罚、轻补偿”的监管模式。这也会促使保荐机构在选择项目时必须比以往更加审慎。
2.废除证券诉讼立案前置条件
根据最高人民法院发布并于2015年5月1日起实施的《关于人民法院登记立案若干问题的规定》(法释[2015]8号)规定,因虚假陈述引发的民事赔偿案件,立案受理时不再以监管部门的行政处罚或生效的刑事判决认定为前置条件,从而大大降低了投资者通过民事诉讼维护自身权益的门槛。无论是现阶段在核准制下进行的新股发行制度改革,或是紧锣密鼓推进中的注册制改革,均以加强信息披露为重点,降低虚假陈述证券诉讼立案门槛这一配套安排正是推进以信息披露监管为核心的监管理念的必然举措。可以预见,证券诉讼立案门槛废除后,虚假陈述类证券诉讼将会风起云涌,发行人及中介机构除应进一步关注信息披露的质量外,在准备信息披露文件过程中还应更关注相关证据材料的收集和保存,以便在证券诉讼发生时能更从容应对。当然,已经繁忙无比的人民法院系统如何应对虚假陈述类证券诉讼立案门槛的突然取消也是一个值得关注的话题。
本次完善新股发行制度,是在核准制下,为配合本次重启新股发行推出的改革措施,虽然体现了注册制改革的精神,但并不是开始实施注册制。2015年12月27日召开的第十二届全国人民代表大会常务委员会第十八次会议决定授权国务院对拟在上海证券交易所、深圳证券交易所上市交易的股票的公开发行调整适用证券法关于股票公开发行核准制度的有关规定,实行注册制度,自2016年3月1日起施行。我们理解,注册制正式实施时,发行监管部门将进一步修订新股发行的相关配套规则,本次修订的新股发行相关制度虽主要在现阶段过渡性适用,但无疑也是推进注册制改革的重要举措。
