2015年4月3日,中国证券投资基金业协会(以下简称“基金业协会”)发布《关于私募基金登记备案系统升级的通知》(中基协[2015]63号),公告升级后的私募基金登记备案系统自4月7日后正式上线。各私募基金管理人增补信息、2015年一季度私募基金管理人及私募基金信息更新、2014年年度报告(含财务情况)更新时间的最后截止日期延至4月30日。各管理人若逾期未完成上述信息增录及季度、年度信息更新的,将影响其私募基金正常备案工作。
根据基金业协会发布的有关资料,升级后的系统对私募基金管理人、私募基金的填报信息进行了大量的修订和增补。由于新系统内增录填报内容较多,信息较为繁琐,为方便大家了解与准备有关备案材料,国浩邹菁律师团队特制作了一份《私募基金登记备案系统填表说明》新旧版本对比表格,供大家参考。
正文
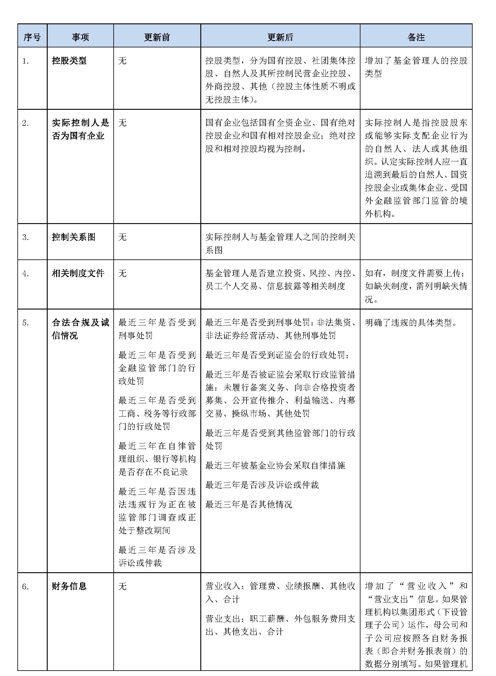
一、基金管理人登记信息更新情况


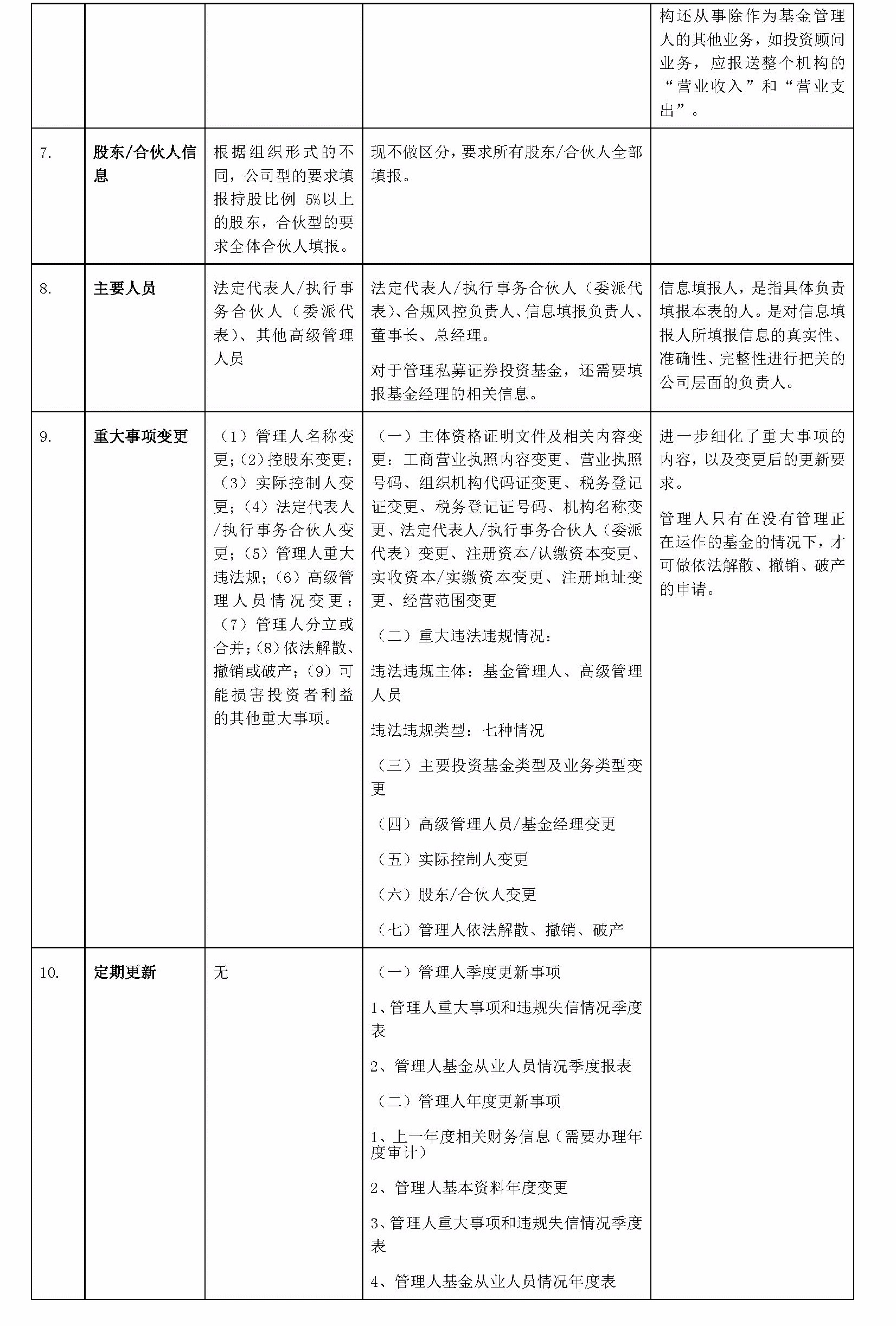
二、私募基金备案信息更新情况



给计兮投稿请发邮箱:editor@goingconcern.cn
