
2.4 九鼎投资收购上市公司实现曲线上市
在众多的新三板收购案例中,九鼎投资无疑是近期最受瞩目的一个。2015年5月15日,九鼎投资在江西省产权交易所通过电子竞价方式,以41.50亿元拍得中江集团100%的股权。由于中江集团的主要资产为其持有的上市公司中江地产72.37%的股份,在交易完成后,九鼎投资将借此间接获得中江地产的控制权。与华图教育收购ST新都不同,九鼎投资将借此次收购,成为首家控股A股上市公司的新三板企业。
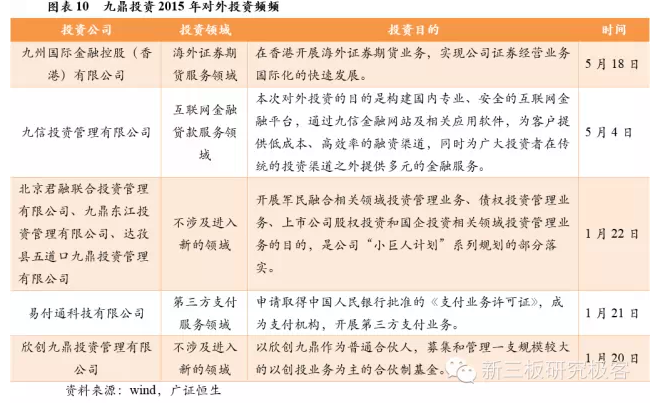
九鼎资本规模庞大。九鼎自2014年4月挂牌以来,先后完成两次定增募集资金约60亿元。在今年的5月19日,九鼎发布股票发行方案,向公司现有股东以及具备新三板投资者资格的投资者以每股15至25元定向发行5亿股,募集资金总额为75至125亿元。强大的募集资金能力为公司收购A股公司奠定坚实的资金基础。
九鼎持之以恒地推进战略发展--成为综合性资产管理机构。在整个2014年内,九鼎发起设立首家民营公募基金管理公司九泰基金、投资设立龙泰九鼎进入基金的劣后投资领域、出资成立黑马投资挺进个人风险投资领域、控股九州证券介入券商资管业务。通过这一系列动作,九鼎向着综合性资产管理机构的目标不断的前进。今年以来,九鼎继续加快对外投资,分别进入第三方支付服务领域、互联网金融贷款服务领域以及海外证券期货服务领域,继续加速战略布局。如今,九鼎将公司持有的部分资产注入中江地产实现旗下资产在A股上市,更是大大推进其战略发展。

为新三板企业转战A股市场开辟了一条新的道路。众所周知,新三板企业要想在A股数上市,除了透过转板机制外,就是通过走正常的IPO渠道。但时至今日,转板机制依然没有进展,A股IPO向来存在排队就是等两三年的传统,这些都给亟需上市的新三板企业带来了极大的不确定性。这一次九鼎投资通过并购方式控股A股公司,并借此重组上市的举动为新三板企业转战A股市场开辟了一条新的道路。九鼎投资这次曲线上市的方式,不仅能节约时间,还能成功地达到资产上市的目的,实为秒局。
一度风靡A股市场的“PE+上市公司”并购模式充分利用了私募股权投资基金管理机构(PE)的丰富投资经验以及上市公司的专业管理能力,大大提高并购效率,壮大上市公司实力。而且PE在投资之初就锁定了特定上市公司作为退出渠道,提高投资退出的安全性。该模式实现上市公司与PE互利共赢的良好局面。
近期,在新三板市场首次出现了“PE+上市公司”的并购模式,该模式首创者硅谷天堂携手亿童文教并为其提供并购方案设计、财务与法律尽职调查、引荐投资人等服务。合作协议签署后,亿童文教市场表现良好,备受市场看好。
揭秘“PE+上市公司”并购基金的收购模式
“PE+上市公司”并购基金指的是有丰富的私募股权投资基金(PE)管理经验的机构充当GP(普通合伙人)与上市公司或上市公司大股东或其关联公司一同作为并购基金的发起人,成立的有限合伙制并购基金。该并购基金担当上市公司产业整合的主体,通过开展投资、并购、整合等业务推动上市公司既定的战略布局,扩张上市公司的业务以及提高行业地位。同时对于并购基金投资的项目,由上市公司并购作为退出的主要渠道,提高投资的安全性。因此,该并购基金模式可实现上市公司与PE互利共赢的良好局面。
作为“PE+上市公司”模式的首创者,硅谷天堂首次采用“PE+上市公司”的模式是在2011年9月与大康牧业(002505)的合作中,设立的产业基金在帮助大康牧业进行产业布局和外延扩张方面发挥了重要作用。随后,硅谷天堂复制这一模式,先后与广宇集团(002133)、京新药业(002020)、合众思壮(002383)、等上市公司签订了共同设立产业基金的框架协议。

“PE+上市公司”并购模式实现双赢
优势互补,实现双赢。上市公司可通过并购基金提前了解目标企业,减少并购的信息不对称风险。另外,PE在项目挑选、交易架构设计、并购流程操作方面有着很强的专业性,上市公司的专业团队则可对目标企业进行专业管理和运作。两者可以优势互补,提高并购项目的成功率。
杠杆收购,节约资金,提高效率。上市公司独立做并购,需要进行再融资、定向增发等,而且须独立对并购项目进行调查,耗时巨大,有时会因此而错过一些良好的并购机会。如果上市公司参与设立并购基金进行收购,只需支付部分出资,剩余资金由外部募集,同时借助PE的专业性,大大提高并购效率。
提升投资效益,提高投资退出的安全性。借助上市公司的经验,PE可以提高对项目质量的判断;通过上市公司的管理和运作,提升业绩,壮大公司实力。当项目达到一定盈利能力时,PE可以将项目卖给上市公司,实现套利退出。在整个过程中,PE在投资之初就锁定了特定上市公司作为退出渠道,从而提高了PE投资的安全边界。
新三板首例“PE+上市公司”并购模式
近期,在新三板市场筹谋已久的硅谷天堂有了实质性动作。3月10日,亿童文教宣布与硅谷天堂签署《财务顾问协议》,硅谷天堂将担任公司收购与兼并等资本领域业务的财务顾问,向公司提供并购方案设计、财务与法律尽职调查、引荐投资人等服务。亿童文教表示,合作的达成,将有助于公司进一步梳理战略规划和并购思路,充分利用资本市场,通过收购与兼并等资本运作方式将企业做大做强做优,促进公司实现持续快速地发展。
据协议,硅谷天堂将就公司资本运作事项提供顾问服务,包括但不限于:提供收购与兼并等资本领域的财务顾问服务;成立独立项目组,为公司进行并购标的筛选;提供资本市场咨询服务与资本市场战略规划;双方以文化艺术相关行业设立并购基金。协议期限为三年,目前,作为亿童文教的股东,硅谷天堂持有其4%股份。
协议签署完后,亿童文教的做市交易成交金额大大增加,由协议签署前一个月的日均成交额255.28万元增加到协议签署之后一个月的日均成交额1885.40万元。股价则在协议签署完后快速上涨,在3月19日当天,股价上涨幅度高达19.32%。可见,与硅谷天堂的合作使得亿童文教备受市场看好。


与亿童文教的合作是硅谷天堂首度在新三板出手。从协议内容来看,与硅谷天堂和A股上市公司的合作模式并无二致。究竟“PE+上市公司”的并购模式在新三板接下来的发展是否会如在A股市场般风靡,广证恒生研究团队会继续追踪并为您带来相关研究资讯。
给计兮投稿请发邮箱:editor@goingconcern.cn
