智汇新泽 知财致远
×
首页
研究报告
宏观研究
投行报告
人工智能
石油化工
医疗医药
金融市场
证券市场
基金投资
期货市场
全球市场
科技前沿
资产入表
数据动态
科技动态
环球新闻
财经新闻
世间万象
首页
>
资本视界
>
PE/VC
> 正文
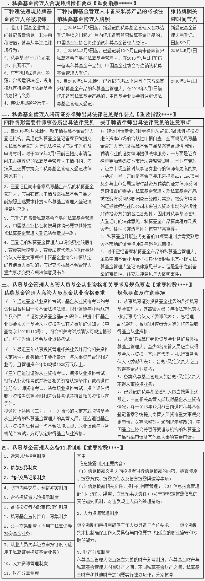
私募基金合规操作手册
来源:高慧律师 法律与金融 作者:
日期:2017-07-24
上一篇
史上最全私募基金分类全解析
下一篇
一文读懂VC、PE和天使投资的区别