
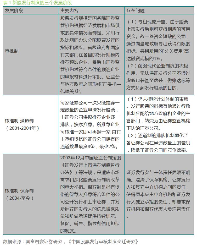
数据来源:国泰君安证券研究,《中国股票发行审核制度变迁研究》
审批制是完全计划发行的模式;核准制是从审批制向注册制过渡的中间形式,核准制取消了新股发行的指标和额度管理,后来更引进证券中介机构,让证券中介机构来初步判断企业是否达到股票发行的条件,同时证券监管机构对股票发行的合规性和适销性进行实质审查,并有权否决股票发行的申请;注册制是目前成熟股票市场普遍采用的发行制度,完全意义上的注册制只对公司发行进行形式审查,而不进行实质审查。

2.3.定价改革:市场化定价
预计此次注册制改革后,我国的证券定价方式将更加市场化,但审核机构仍将对高价、高市盈率发行做某种程度上的限制。
注册制是指证券发行申请人依法将与证券发行有关的一切信息和资料公开,制成法律文件,送交主管机构审查,并且要对所提供的信息的真实性、完整性和可靠性承担法律责任,主管机构只负责审查发行申请人提供的信息和资料是否履行了信息披露义务的一种制度,不需要对发行的证券价格进行审核。
在注册制下证券发行审核机构只对注册文件进行形式审查,不进行实质判断,发行人营业性质,发行人财力、素质及发展前景,发行数量与价格等实质条件均不作为发行审核要件。形式审核(注册制)与实质审核(核准制)的区分在于审核机关是否对公司的价值作出判断,是注册制与核准制的重要划分标准。然而大多数的注册制国家并未做到这一点,很多国家的注册制还是涉及对公司投资价值的判断。
2.4.监管改革:放松事前,加强事中和事后
实施注册制后,监管层的监管重点将从IPO移到二级市场。监管层不再为信息披露义务人“背书”,不对上市公司价值进行实质判断,仅确保信息披露的齐备性、一致性和可理解性,放松公司上市的事前监管,而落实上市中介机构的保荐或鉴证职责,对于信息披露的造假行为,则加强事中和事后监管,严厉打击违规者和证券犯罪行为。
只有这样,才能真正培育健康的股市,还权于市场,还权于投资者,使得投资者真正的学会自负赢亏,用脚投票,理性投资。
3.注册制改革的国际经验
注册制是国际潮流,符合提高市场公平效率的大方向。在我国推动注册制改革的过程中,国际经验具有重要借鉴意义。
3.1.注册制是国际潮流
从国际范围来看,美国、日本、台湾地区已有成熟的注册制改革和发展的经验,特别是德国现在的和台湾曾经的注册制和核准制相结合制度,为我国向注册制发展的过渡阶段提供了经验。我国可能先走一段核准制和注册制相结合的道路作为过渡,并非完全意义上的注册制。
借鉴各国经验,结合国情,注册制的改革后,我国股票市场的愿景是吸引大量优质企业和资本集聚,提高我国发行效率,引导投资者注重对公司的长期投资,这对我国证券市场化和经济繁荣有深刻意义。

3.2.有助于提高市场公平效率
证券发行效率高低是市场内公司上市的主要动力,而我国的发行效率相较美国和香港还有提升的空间,虽然名义上现在我国的发行审核周期是6个月,但因为节奏控制等原因,发行周期不可控。未来我国注册制一方面可以设置差异化的上市条件,给予中小企业上市的机会,满足不同层次企业的融资需求和不同风险偏好投资者的投资需求。另一方面,在市场提高信息披露能力的基础上,由实质审核转变为形式审核,缩短审批周期,提高发行效率,还要加大退市执行力度等与注册制相结合的制度建设。

3.3.有助于提高证券化率
注册制改革是推动证券市场金融自由化的重要一步,有助于提高我国证券化率水平,是让市场在资源配置中起决定性作用的重要体现。随着我国证券业的发展及国际金融自由化进程的加快,证券业自由化已经成为金融业今后发展的一个趋势。股票发行实行注册制后,政府对市场的影响进一步降低,同时将提高我国证券化率水平,使之趋于发达国家水平,从而优化金融市场结构。
实施注册制国家高于非注册制国家证券化率。2013年我国的证券化率为35.52%,而同期美国为132.88%,差距巨大,我国的证券市场有广阔的提升空间。


3.4.有助于推动市场主体趋于成熟理性
在注册制下投资者对股票质地的评价与判断能力变得重要起来,为了降低风险,增强盈利能力,投资者必须不断提高自身的业务水平。由于发行人及其相关机构都要对公司公布材料的真实性承担相应的法律责任,这会迫使股票发行人和中介机构严格遵循谨慎与诚信的原则,从而促进整个证券市场尽快走向成熟与规范。
3.5.有助于降低上市门槛,激发全民创新创业活力
在注册制背景下,直接融资比率的提高,增加了创新型企业在资本市场融资的可能性,这将畅通VC、PE的退出通道,使得创新型企业在创业初始阶段获得资金的难度降低,激发创新创业活力,有利于培育和发展战略性新兴产业,促进经济转型。而在核准制度下,由于上市标准严格,造成一些中小型企业、新兴产业、高科技产业的公司为了解决融资问题只能到美国、香港等地上市,还有一部分中小企业甚至因为无法融资导致经营困难或者向地下金融市场借贷。
4.注册制对经济的影响:推动股权融资崛起,促进转型创新
4.1.注册制提高直接融资比例
当前中国金融结构严重滞后于经济结构转型升级。未来有望大发展的高端制造业、现代服务业、民营中小企业等都是轻资产、重知识、高技术、高风险的部门,当前以银行间接融资为主的金融结构不能有效支持产业升级。推动转型创新、去杠杆、降低企业融资成本等关键是推动股权融资崛起。在银行不良率上升、惜贷情况下,通过提高直接融资支持实体经济意义重大。
注册制改革带来的是更低的企业上市门槛、企业上市成本以及更高的资本市场效率,这将有利于提高企业直接融资规模,优化社会融资结构,缓解我国一直以来面临的以银行贷款为主的间接融资规模占比过高的融资结构失衡难题。
美国直接融资占比平均为89.93%,香港直接融资规模占比平均为81.51%;而我国直接融资占比近年来平均仅为14.93%,远低于成熟金融市场水平,这意味着我国直接融资占比有着很大的上升空间。注册制改革带来的直接融资占比的提升,将会降低利息成本,减少全社会总体负债比率,拓展企业融资方式的多元化,提升社会资源的配置效率。


4.2.注册制激发创新创业活力促转型
注册制改革中明确地提出了取消股票发行的持续盈利条件,肖钢3月5日在两会上明确表示,证券法修订稿已经取消企业上市盈利指标,这可以让更多企业获得上市通行证,尤其是那些现阶段无法盈利但却拥有较高成长性的企业将直接受益,将有助于打破其企业扩张和技术创新的融资瓶颈。
