作 者:吴则涛(合伙人) 苏丹(律师)
单 位:北京市中银律师事务所
《上市公司重大资产重组管理办法》第十三条:自控制权发生变更之日起,上市公司向收购人及其关联人购买的资产总额,占上市公司控制权发生变更的前一个会计年度经审计的合并财务会计报告期末资产总额的比例达到100%以上的,除符合本办法第十一条、第四十三条规定的要求外,主板(含中小企业板)上市公司购买的资产对应的经营实体应当是股份有限公司或者有限责任公司,且符合《首次公开发行股票并上市管理办法》(证监会令第32号)规定的其他发行条件;上市公司购买的资产属于金融、创业投资等特定行业的,由中国证监会另行规定。创业板上市公司不得实施前款规定的交易行为。
“借壳”不是新三板市场中的官方概念,但,随着新三板市场的蓬勃发展,新三板的“借壳”交易在不停地“上演”,甚至“借壳”成为这个新兴资本市场内一种时尚的话题、谈资。然而,笔者发现,甚至一些业内人士对新三板“借壳”的基础知识都知之甚少。为此,我们研究了新三板市场相关规范制度,并归纳总结了自2015年1月1日至2016年4月24日期间的相关案例,抛砖引玉以期厘清新三板“借壳”过程中涉及的一些主要问题。
1新三板“借壳”概述
目前,《非上市公众公司收购管理办法》、《非上市公众公司重大资产重组管理办法》以及证监会颁布的其他规定和全国中小企业股份转让系统(简称“股转系统”)公布的相关业务规则,尚未对新三板“借壳”作出官方定义以及特殊规范要求。股转系统曾于2015年8月6日通过其官方微信对新三板“借壳”发表如是意见:针对可能涉及“借壳”的并购重组行为,全国股转公司在审查中将保持与挂牌准入环节的一致性,避免出现监管套利;相关规则正在研究制定过程中,将择机发布。
根据前期对大量收购、重组案例的检索及归纳,笔者发现,股转系统公告的既有收购或重大资产重组的案例中存在较多“疑似”借壳的案例,除典型的“借壳”案例外,还存在诸多非典型案例,例如:收购后,壳公司设立与收购方经营业务相关的子公司,通过子公司将收购方优质资产置入,资产变动并不构成重大资产重组;收购后,变更壳公司主营业务和名称,通过股权收购或购买资产的方式,将收购方资产装入壳公司;收购后,增加壳公司的主营业务,或将壳公司的主营业务与收购方主营业务整合达到并存发展的状态。
本文仅就典型的新三板“借壳”进行分析、论述。典型的借壳交易按照《非上市公众公司收购管理办法》和《非上市公众公司重大资产重组管理办法》履行相应的审核标准、程序要求及信息披露义务,整个交易过程大致分为以下三步:

2新三板“借壳”的流程
新三板“借壳”可以分为四步:准备阶段——协议签订及报批阶段——借壳实施阶段——整合阶段




3中介机构的主要职责


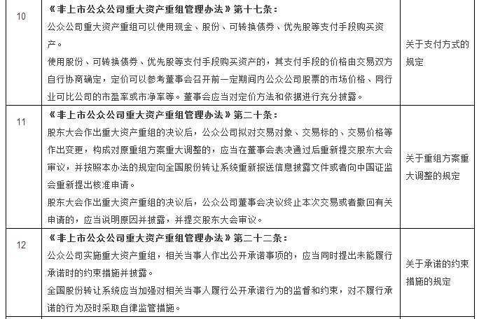
4“借壳”重点关注的法律问题
1控制权变更阶段



2资产置入、置出阶段







5参考案例(截止2016年4月25日)
1、2016年1月1日至2016年4月25日



2015年1月1日至2015年12月31日




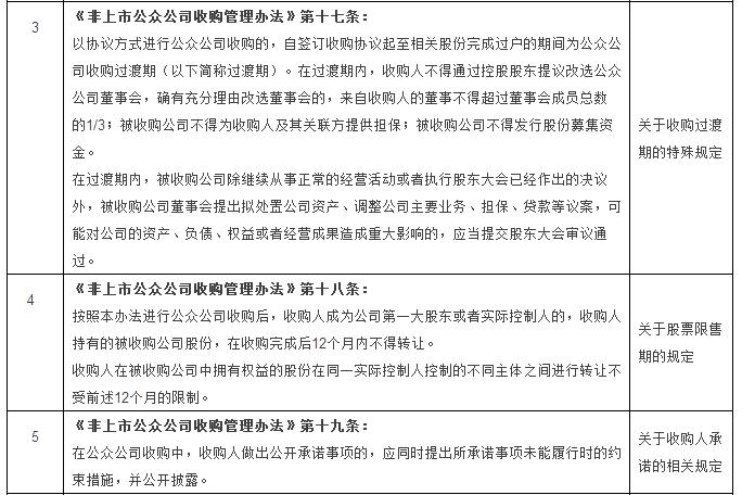
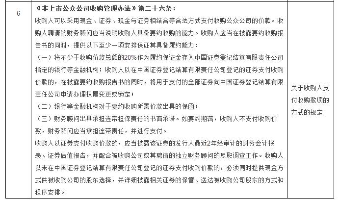
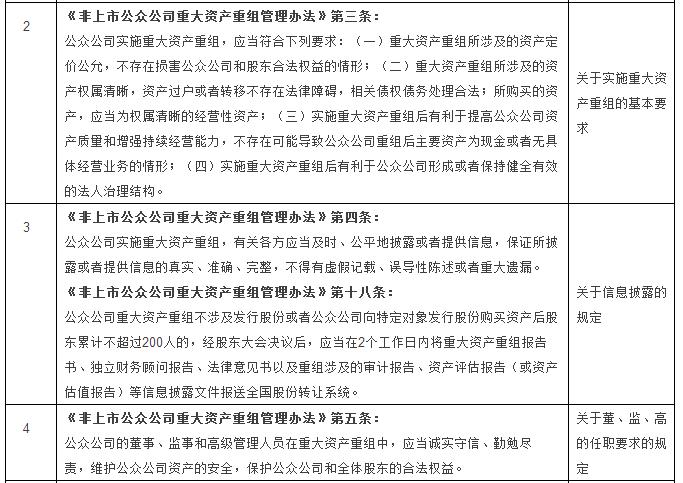
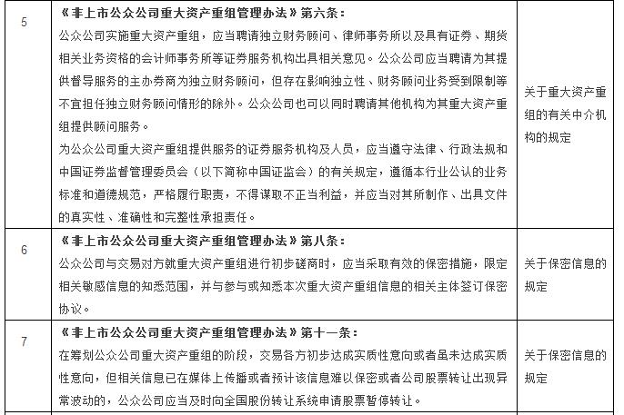
6主要规范性文件汇总





