一、非创业板和创业板非公开发行条件对比(标红为两者的差异)

二、创业板与非创业板的主要区别
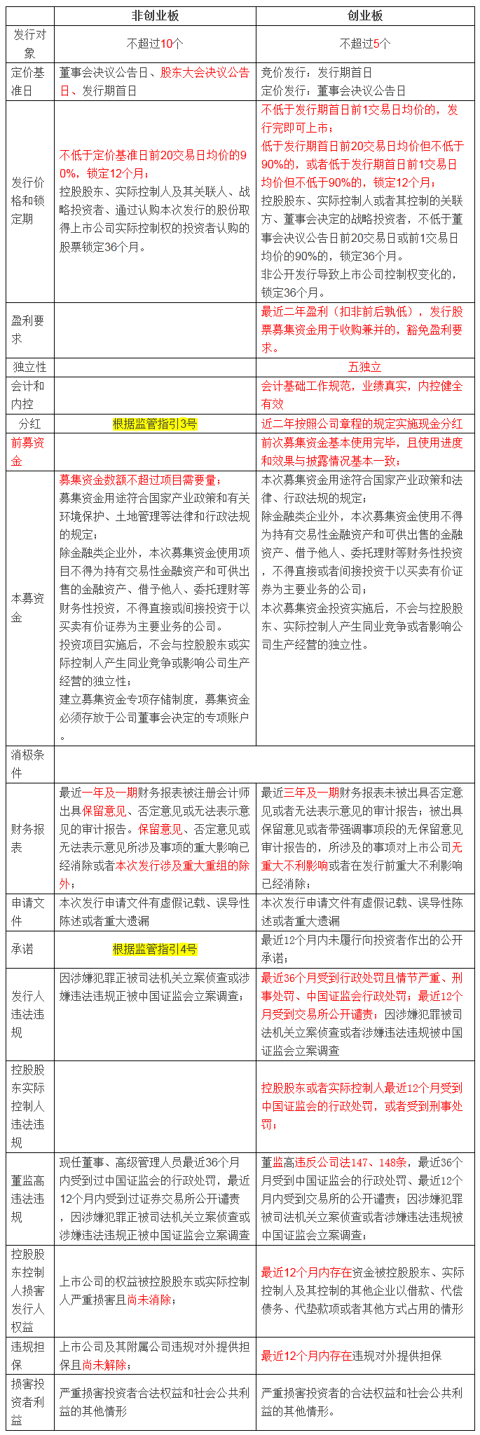
1创业板非公开发行条件比非创业板严格
(1)盈利要求:创业板有两年盈利要求
(2)创业板前募资金的使用情况为发行条件:前募资金基本使用完毕,且使用进度和效果与披露基本一致。因此要求无论前募是否超过五年,均要求提供前募资金使用报告;
(3)定价基准日:创业板竞价发行为发行期首日,按照不低于前1交易日均价、低于前20个交易日均价/前1交易日均价但不低于其90%区别锁定期;定价发行为董事会决议公告日,不低于前20交易日均价或者前1交易日均价90%。
(4)分红:创业板最近两年分红符合公司章程规定
(5)控股股东、实际控制人近12个月受到中国证监会的行政处罚、刑事处罚使上市公司再融资受限;控股股东、实际控制人最近12个月未履行公开承诺,不能参与认购。
(6)创业板现任监事最近36个月受到行政处罚、最近12个月受到公开谴责影响发行人非公开融资。
(7)要求的期限更长
A、财务报表:非创业板针对一年一期,创业板针对三年一期;
B、非创业板:控股股东、实际控制人对发行人的损害、发行人违规对外担保尚未消除;创业板:最近12个月存在控股股东、实际控制人占用、发行人违规对外担保。
(8)非创业板公开发行的条件为创业板非公开发行的条件
A、上市公司最近12个月未履行公开承诺
B、上市公司最近36个月受到行政处罚且情节严重、刑事处罚、中国证监会行政处罚;最近12个月受到交易所公开谴责;
C、董监高违反公司法147、148条;
D、最近36个月内上市公司报送的申请文件存在虚、误、漏;
E、最近36个月内存在利润实现数未达盈利预测的50%的,除不可抗力外;
F、最近36个月内上市公司违法募集资金使用的三、四两项,且情节严重的;
G、最近36个月内上市公司非公开发行违反销售规定的。
2程序方面
(1)创业板可以适用简易程序的非公开发行
1)上市公司年度股东大会可以根据章程规定,授权董事会决定非公开融资总额不超过最近一年末净资产10%的股票,该项授权的有效期至下一年度股东大会召开日。
2)最近12个内非公开融资总额没有超过最近一期末净资产10%的情况下,本次非公开融资额不超过最近一年末净资产10%且不超过5000万元的,适用简易程序
(2)股东大会决议出席的三分之二的表决权通过,关联股东回避表决,网络投票;创业板要求对中小投资者表决情况单独计票。
(3)适用简易程序且上市公司自行销售的,可不由保荐人保荐。
(4)自行销售

3信息披露方面

4申请文件的差别
(1)创业板相比非创业板多的文件
A、发行申请如适用简易程序是否符合相关条件的专项说明
B、关于本次发行涉及/不涉及重大资产重组的说明(非创业板反馈意见中会要求就是否构成重大资产重组发表意见)。
(2)创业板比非创业板少的文件
A、若不需保荐,则不需提交发行保荐书和保荐工作报告;
B、尽职调查报告。
(3)创业板和非创业板存在差异的文件
创:发行人最近2年的财务报告和审计报告
非创:发行人最近1年的财务报告和审计报告
