2.2.1 2015年上半年市场化并购概况(续)
2. 市场化并购撮合交易难度增加
随着资本市场的不断完善,相关标的企业可选择的资本运作渠道愈发丰富、方式更加灵活,如境内、境外IPO、新三板、借壳上市等,导致双方博弈程度加大,市场化并购撮合交易难度有所增加。
受中国股市高估值影响,上市公司发行股份价格偏高,卖方虽根据市场行情相应要求提高收购PE倍数,但调整幅度不及上市公司股价上升幅度,导致卖方实际并购成本上升,也加大了交易撮合难度。
3. 并购热门领域集中在互联网、金融、传媒、科技、医疗、消费等行业


2.3.1 近期国企资产证券化市场概述
2015年上半年A股市场重大重组事件中,国有企业并购交易分析
混合所有制改革不断深化:十八届三中全会发布的《中共中央关于全面深化改革若干重大问题的决定》指出“强调国有资本、集体资本、非公有资本等交叉持股、相互融合的混合所有制经济,是基本经济制度的重要实现形式”,明确了混合所有制经济的发展方向和路径
n国有企业并购的数量和金额齐增:相较于2014年上半年,2015年上半年国有企业交易总金额提高8.4倍,交易数量从10笔增加到18笔;由于中国中车、东方明珠、石化油服、国投安信、中国电建等大型国有企业重组事件的发生,导致平均交易体量从2014年的28亿元/笔上升至到2015年的157亿元/笔

2.3.2 国企资产证券化——交易策略介绍
在国有企业做大做强、提高整体竞争力的时代背景下,大力发展混合所有制经济,允许非国有资本参股和国有企业员工持股,鼓励国有企业整体上市,是近期国企资产证券化的主旋律。
国有企业资产证券化的动因:
(1)通过资本运作将国有优质资产整体注入上市公司,提高国有资产证券化率。
(2)充分利用上市公司平台积极实施资本运作,根据企业实际情况进行行业内或跨界并购、完成产业转型、提高利润增长点、增强市场竞争力和控制力
(3)发挥资本市场融资作用,获得企业发展所需的资金
(4)积极引进战略投资者并实施股权激励或员工持股,解决国有股一股独大的同时,丰富所有制结构,
(5)彻底解决同业竞争并规范关联交易,增强国有资产的独立性
国有企业资产证券化的策略:国有企业具有规模庞大、经营相对规范、社会关注度较高等特点,因此应围绕如下要点制定国有企业资产证券化的策略。
整合内部资源:由控股股东主导交易,剥离非经营性资产,筛选优质资产注入上市公司,提高整体运作效率。
交通信息流畅通顺:发挥国有资产信息流畅通顺的优势,在国资体系内选择合适的标的快速撮合交易。
方案设计合规:方案设计重点关注合规性及市场的接受程度,防止国有资产的流失,稳步实现保值增值。
2.4.1 中国企业近期海外并购概况


(1)上市公司为主力军 上市公司在海外并购交易数量和交易金额上都超过非上市公司,主要是由于上市公司拥有多元化的融资渠道,尤其是香港公开市场股权和债权融资渠道更为通畅,这便为上市公司进行海外并购提供了强大的资金支持,是上市公司成为海外并购主力军的先决条件。
(2)民营企业异军突起 民营企业2014年在海外并购的交易数量和金额上的增长情况超过国有企业,成为中国企业海外并购活动中越来越重要的力量。复兴、弘毅投资等民营资本在海外收购方面日益活跃
(3)融资渠道国际化和市场化 私募基金与上市公司积极合作,为上市公司提供海外并购所需的资金、经验和技术支持。私募基金不仅为并购发起方提供资金以及海外并购经验和技术支持,而且更重要的一点是与并购发起方协同合作共同参与海外并购,甚至私募基金开始独立操盘主导海外并购 中国企业海外并购在融资渠道上更加国际化和市场化。中国企业海外并购的经验越来越丰富,从而在融资方面更易获得成本低的资金。越来越多的海外并购通过海外发行债券、海外PE参与、衍生品产品运用等方式实现了快速融资 融资渠道的国际化和市场化将大力促进中国企业海外并购活动,并在全球市场招标的投资项目中,提高中国企业的中标率。
2.4.1 中国企业近期海外并购概况(续)
(1)并购主体由资源性企业向金融、地产、消费业等行业的企业拓展 海外并购发起方日益多元。国有企业海外并购往往以资源并购为重点,而其他并购主体主要专注于其他相关行业。例如民营企业主要专注于房地产、高科技、电信和零售等行业,寻求更为多元化的投资机会
(2)并购目的从控股走向多元化合作 相当一部分中国企业海外并购目的逐渐从控制被收购企业转向战略合作,从而获取技术、管理、品牌、市场等多元化的管理要素,更多的关注能否把技术和双方业务合作落到实处,给中国企业带来最多最实际的效果
(3)亚洲等成长性市场成为亮点 以往企业海外并购多在相对成熟的市场如北美和欧洲等寻找优质并购目标,今年突出新亮点是亚洲等成长性市场成为海外并购市场的重要选择。亚洲等市场成为新宠主要是由于中国产业处于转型升级的阶段,海外并购亚洲企业目的是向亚洲其他国家转移生产基地以及开发新型市场等。
驱动因素:(1)产业升级:企业自身的产业升级需求,通过跨境收购获得技术、品牌或网络等、或进入相关高附加值行业。(2)资本运作:上市公司选择标的时会考虑资本市场对并购标的的欢迎程度;成功的并购整合。(3)监督简化:相关部门简化了海外投资者行政审批程序以及上市现金收购的行政审批程序;因为流程的简化及缩短,境内上市公司参与全球招标的交易能力大大提高;银行贷款仍为传统的融资渠道。(4)多元化融资渠道:私募基金积极参与上市,为上市公司境外并购提供所需资本、经验和技术支持可在收购完成后通过增发或发债进行融资。
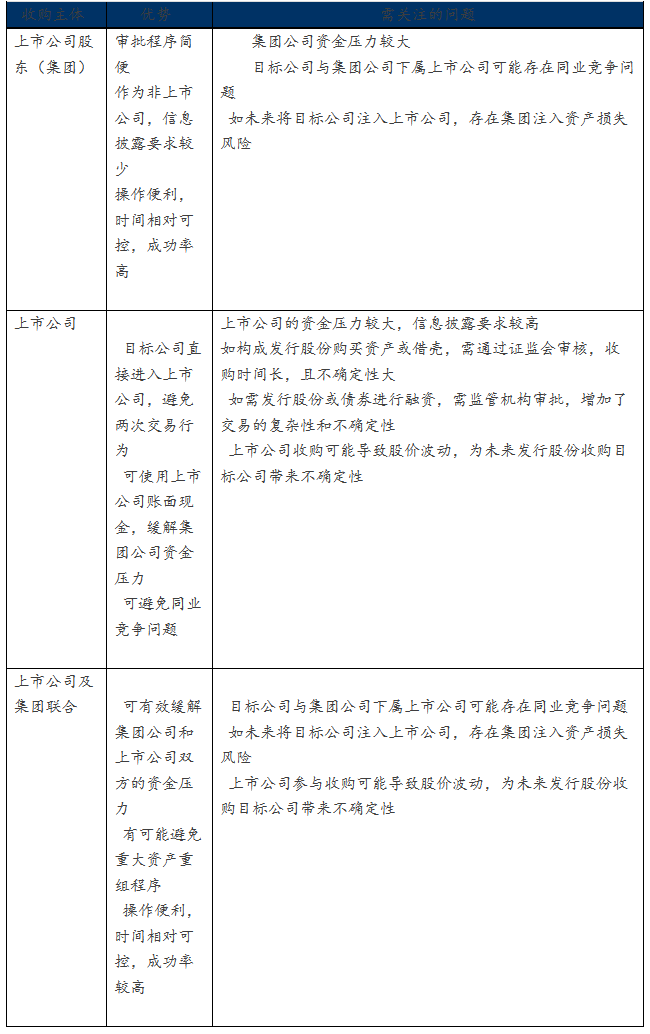
2.4.2 跨境并购交易策略
跨境交易对项目执行的时间要求很高,并购主体的选择直接影响后续决策流程和时间安排

2.4.2 跨境并购交易策略(续)
在并购实践中,需考虑众多因素以选择合理的交易架构及融资方式,达到在所要求的交易时间内,降低融资成本且优化投资收益的目的

2.5.1 互联网公司受中国资本市场追捧
A股互联网概念板块市盈率(TTM)
