相较而言,郑煤机H股招股章程对行业发展的分析逻辑清晰、论证充分(28页,占比9%)。结构上遵循“煤炭大行业——煤炭采掘设备行业——液压支架”,“国际环境——中国市场——海外市场”两条主线。内容上披露具体,同样对上述煤机行业的需求分析围绕行业整合、国产化、新建投资、更新换代、机械化率改善、市场发展等6方面展开。如其中“行业整合趋势”表述为“由于中国政府颁布的‘上大压小’的行业政策,中国采煤行业的整合使拥有大量财务资源的大规模采煤企业涌现,以及行业需要高端采煤设备,以确保作业更安全及更高效。预期此行业整合将对煤炭采掘设备行业产品的提升构成重大影响,亦可为煤炭采掘设备制造商创造更扩阔的市场机遇”。
3.财务信息“模块化”
在财务会计信息、管理层讨论与分析章节,“模块化”现象突出。虽结构框架完整,但内容基本是财务报表及审计报告(含附注)信息的嵌入式填空。以郑煤机A股招股说明书财务分析部分为例(95页,占比26%;扣除重复内容后58页,占比16%),对“营业成本受钢材价格波动的影响”表述为“液压支架产品的营业成本中钢材原材料占较大比例,本公司是按照订单定制生产,产品的销售价格往往在签订合同时已经确定,而营业成本受生产周期内钢材价格的影响,营业成本面临上游钢价波动导致的不确定性”。其中的“较大比例”,“不确定性”为主观判断用语,未量化。
而郑煤机H股招股章程的财务分析(28页,占比9%)能紧密结合企业自身特点,并注重定量测算。同样对钢材价格的风险表述为“我们须承受原料价格波动风险,特别是钢铁。截至2009 年、2010 年及2011 年12 月31日止年度及截至2011 年及2012 年6 月30 日止6 个月,钢铁成本分别占我们的销售成本约45.9%、51.1%、58.1%、57.1%及59.8%。该等原料的价格波动可能对我们的经营业绩造成重大影响”。此外,运用“敏感度分析”对上述影响程度进行量化:“根据于往绩记录期间钢铁价格波幅风险及钢铁价格的假设变动5%及15%而厘定,以反映钢铁价格在所有其他变量维持不变情况下的一般波幅”。
三、降低信息披露成本的举措
降低企业上市的信息披露成本并不等同于放低要求,而是在精简招股说明书的同时,以“有利于投资者决策为披露导向”,准确定位外部披露信息与内部审核信息边界,提高披露文件的“齐备性、一致性、可理解性”。

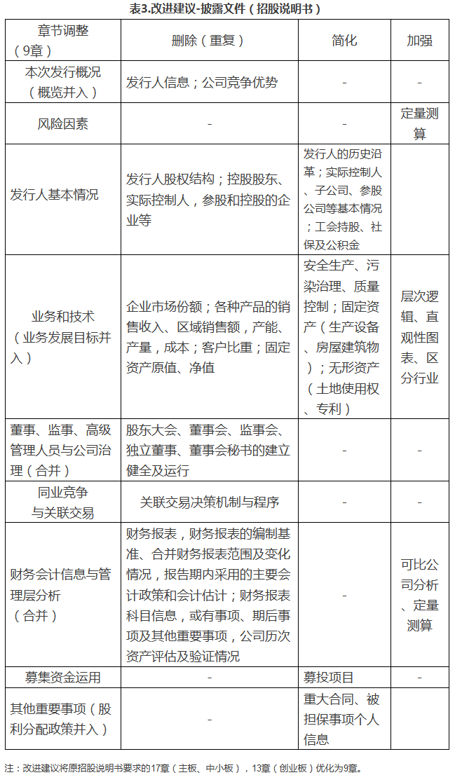
注:改进建议将原招股说明书要求的17章(主板、中小板),13章(创业板)优化为9章。
(一)调整优化整体结构
根据相关性重新调整招股说明书结构及顺序,将“概览”并入“本次发行概览”,“业务发展目标”并入“业务和技术”,“股利分配政策”并入“其他重要事项”;合并“董事、监事、高级管理人员与核心技术人员”与“公司治理”,合并“财务会计信息”与“管理层讨论与分析”。原先17章节优化为9章节:本次发行概览、风险因素、发行人基本情况、业务和技术、董监高与公司治理、同业竞争与关联交易、财务会计信息与管理层分析、募集资金运用、其他重要事项。
(二)缩减合规信息披露
缩减招股说明书包括删除、简化两方面。一是删除同一章节内部、不同章节、以及正文与备查文件之间的重复内容,尤其是公司治理、关联交易与同业竞争、财务会计信息章节与备查文件的全文复制段落(郑煤机相关内容46页,占比13%)。二是简化发行人基本情况、业务和技术、募集资金运用、其他重要事项章节有关发行人及关联方历史沿革、安全环境质控、固定资产、无形资产、募投项目等冗余的信息披露要求。对确需问核的信息可保留工作底稿。
(三)提高风险、财务信息披露质量(定量测算等)
提高风险因素、财务分析等与投资决策密切相关信息的披露质量。一方面去“格式化”、“模块化”。风险披露部分不在准则中界定风险因素种类,财务分析部分减少采用普遍适用的嵌入式表述,要求企业根据自身情况描述风险及财务状况。另一方面建议发行人在上述章节增加定量分析比重,增强披露内容的可比性,尤其鼓励引入压力测试、敏感度分析等方法对风险、财务等指标进行测算。
(四)提升行业分析逻辑性,健全分行业披露
针对行业发展的“拼接化”现象,应理顺逻辑层次,提高披露有效性。一是将现行准则散乱的6条缩减为2大类:行业主管部门及法律政策,行业发展概况。二是将原先对经营模式、技术特点、发展有利和不利因素的披露主体从行业调整为发行人。三是删除有关行业进入壁垒、行业周期性、区域性、季节性等固化的披露要点。
此外,根据新兴产业特点构建分行业的招股说明书披露准则。具体做法上,可借鉴现行证监会对餐饮等生活服务类、保险、证券、房地产领域招股说明书制定特别规定,以及沪深交易所对房地产、石油和天然气开采、煤炭开采和洗选、广播电影电视、药品和生物制品等行业上市公司年报分类披露的作法[5],在保持信息披露体系稳定的同时,及时根据市场变化增加新行业、新业务的信息披露要求,提高披露针对性。待条件成熟后再推广到全行业,与上市公司的行业监管对接。

注:上述所指定期报告的范围包括年度报告和半年度报告。
[1]本文有删减,如有问题请联系作者本人LSUN@sse.com.cn
[2]现行主板、中小板和创业板招股说明书的披露要求略有不同,创业板为13章,101项内容。
[3]郑州煤矿机械集团股份有限公司于2010,2012年分别发行A股、H股并在沪港上市。
[4]详见《公开发行证券的公司信息披露内容与格式准则第1号》第二十八条。虽提及“包括但不限于下列内容”(7项),但实践中对风险因素的披露不会超出上述范围。
[5]香港交易所对某些类别的企业也制定差异化的披露要求。详见《综合主板上市规则》11.08,“有关矿务公司、海外发行人、中国发行人及投资公司刊发上市文件的特别规定,分别载于第十八、十九、十九A及二十一章。”
