智汇新泽 知财致远
×
首页
研究报告
宏观研究
投行报告
人工智能
石油化工
医疗医药
金融市场
证券市场
基金投资
期货市场
全球市场
科技前沿
资产入表
数据动态
科技动态
环球新闻
财经新闻
世间万象
首页
>
资本视界
>
IPO
> 正文
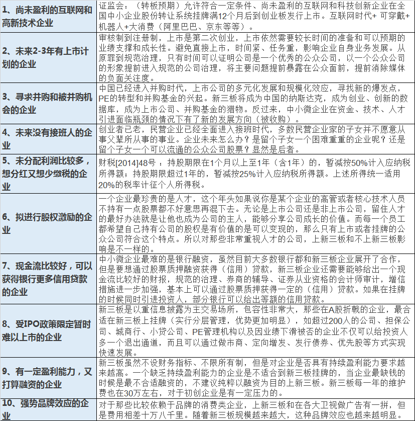
最适合上新三板的十类企业(文字完整版)
来源:高慧 德恒上海律师事务所 作者:
日期:2017-01-28
来源:高慧律师投行俱乐部
上一篇
投行经济学家是怎样炼成的
下一篇
如何对轻资产公司进行估值?