(一)广汇能源优先股非公开发行预案
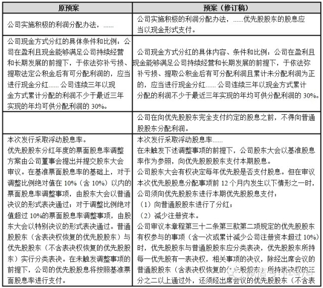
2014 年 4 月 22 日,广汇能源(600256)公告了非公开发行优先股预案及新的公司章程, 《优先股试点管理办法》是(证监会令第 97 号)发布后国内上市公司首单优先股,其非公开发行优先股的种类为浮动股息率、非累积、非参与、不设置赎回和回售条款、不可转换的优先股。4 月 27 日,广汇能源公告了非公开发行优先股预案(修订稿),对此前的发行预案、公司章程进行了修订。将原属于金融负债的优先股修订为符合权益工具定义的优先股。
1、优先股发行预案主要条款(修订前后对比)


注:根据公司公告整理。
2、负债与权益划分的分析
(1)原预案
就原预案而言,条款约定“在未触发调整事项的前提下,公司的优先股股息将按照基准票面股息率进行支付。”而且调整的仅是股息率,而不能取消支付。即公司在有盈利的情况下(属于公司不能控制的事项)的强制付息是一项不能避免的合同义务。符合金融负债的定义。
如果票面股息率低于市场利率,则股息的现值——负债部分的公允价值,低于发行收入。该优先股属于复合金融工具,权益部分等于发行收入减去负债部分的公允价值。
如果票面股息率按发行日的市场利率设定,且因没有支付任意股利(自主决定的股利)的条款,故发行收入等于支付的永续股利的公允价值,该优先股整体上属于金融负债。
(2)修改后的预案
修改后的预案规定公司股东大会有权决定每年优先股是否支付股息,将强制付息义务改为“在未触发下述调整事项的前提下,公司股东大会以基准股息率作为参照,向优先股股股东支付本期股息”,即没有强制付息义务;且无强制性可赎回条款,而是公司有权选择赎回。
虽然公司在向优先股股东完全支付约定的股息之前,不得向普通股股东分配利润。但该“股利制动机制”并不形成公司的合同义务,优先股股息的支付完全取决于公司的自主决定。另外,尽管公司在向普通股股东进行了分红就需支付优先股的股息(“股利推动机制”,但对普通股的股利支付是自主决定的,进而对优先股的股息支付也是自主)决定的。“公司在盈利且现金能够满足公司持续经营和长期发展的前提下,于依法弥补亏损、提取公积金后有可分配利润且累计未分配利润为正的,应当进行现金分红 ”的约定形成公司的推定义务,但不是公司的合同义务,且公司可以无条件避免(公司股东大会有权决定每年优先股是否支付股息)。公司股价可能下跌的经济压力本身并不会导致一项优先股被划分为负债。
公司减少注册资本时须向支付优先股股息的义务是否构成或有结算事项取决于公司是否能控制减资事项,由于减资需要公司股东大会同意,因此属于公司控制的范围。
减少注册资本不是或有结算事项,进而也就不形成公司的合同义务。
清算时优先向优先股股东支付未派发的股息和清算金额的义务,因为在正常的业务流程中不会发生,所以予以忽略,即不影响对优先股会计属性的划分。由于优先股中没有任何支付股利的合同义务且没有义务偿还本金,也不存在或有结算事项。因此,修改后的优先股属于一项权益工具。
(二)浦发银行优先股非公开发行预案
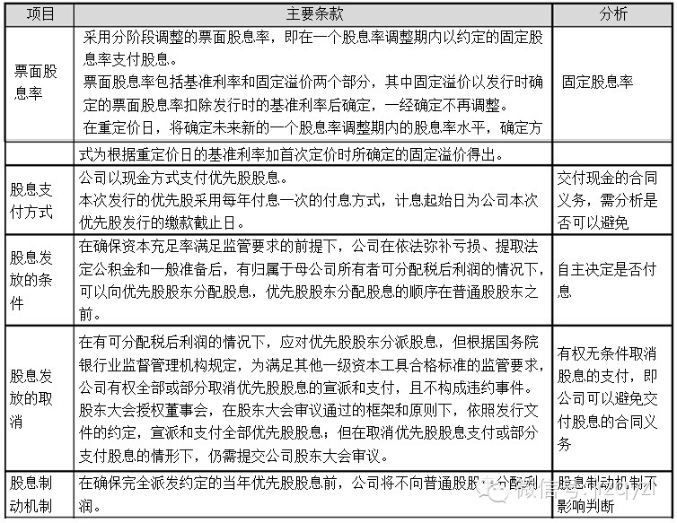
2014 年 4 月 29 日,浦发银行(600000)公告了非公开发行优先股预案及新的公司章程,是《关于商业银行发行优先股补充一级资本的指导意见》(银监发[2014]12 号)发布后国内商业银行首单优先股。其非公开发行优先股的种类为固定股息率、非累积、非参与、发行方有权选择赎回、发行方有权强制转普通股的优先股。
1、优先股发行预案主要条款



注:主要条款系根据公司公告整理。
2、负债与权益划分的分析
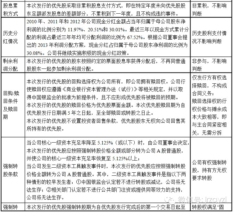
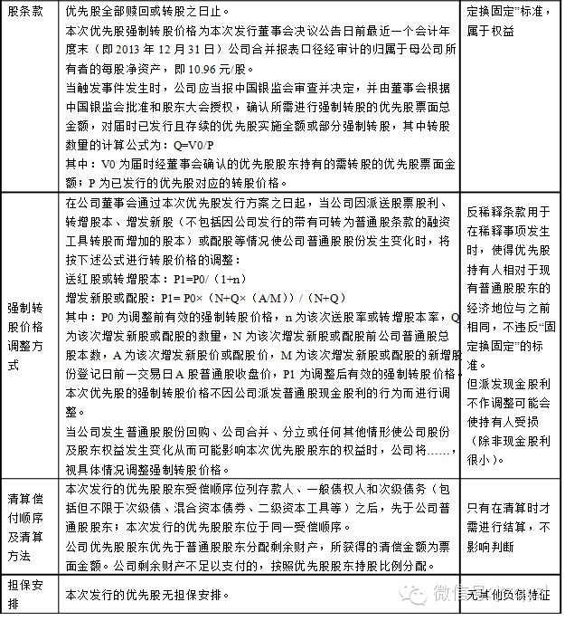
公司支付固定股息的义务可以无条件取消;本金有权(但无需)赎回;转股权满足“固定换固定”标准。即公司没有交付现金或其他金融资产或交换金融资产或金融负债结算的合同义务,公司可用企业自身普通股结算且优先股持有人享有剩余权益,公司未来没有义务交付可变数量的自身权益工具进行结算,因此该优先股属于权益工具。
需要强调的是公司派发现金股利时不对转股价格做调整,可能会使持有人受损,进而可能违反“固定换固定”的标准,除非现金股利很小。
