引言
契约型这一组织形式在国内早已广泛应用于各类集合投资载体,包括开放式/封闭式公募基金、基金子公司特定客户资产管理计划(下称“基金子公司专户”)、证券公司集合资产管理计划(下称“券商集合计划”)、集合资金信托计划等集合投资工具。2014年8月21日证监会颁布《私募投资基金监督管理暂行办法》(下称“《暂行办法》”),首次明确私募投资基金也可以采用契约型这一组织形式。在私募投资基金领域,相比起已趋成熟的合伙制和公司制两种组织形式,契约型这一组织形式目前所占的市场份额还比较小,受限于有限的实践经验,许多相关法律制度亦处于不明确的状态。本文结合汉坤基金团队近年来在契约型基金方面的实践经验,对契约型私募投资基金涉及的主要法律问题进行概括梳理,以期为契约型私募基金的发展提供一些思路。
契约型私募基金概念及机制特征
一、契约型私募基金的概念
根据中国证券投资基金业协会(下称“基金业协会”)释义,“私募基金”是指在中国境内以非公开方式向投资者募集资金设立的投资基金,包括契约型基金、资产由基金管理人或者普通合伙人管理的以投资活动为目的设立的公司或者合伙企业。
而契约型私募基金,即指未成立法律实体、而是通过契约形式设立的私募基金。基金管理人依据契约的约定管理、运用投资人缴纳的基金财产,投资人依据契约的约定收取基金收益。
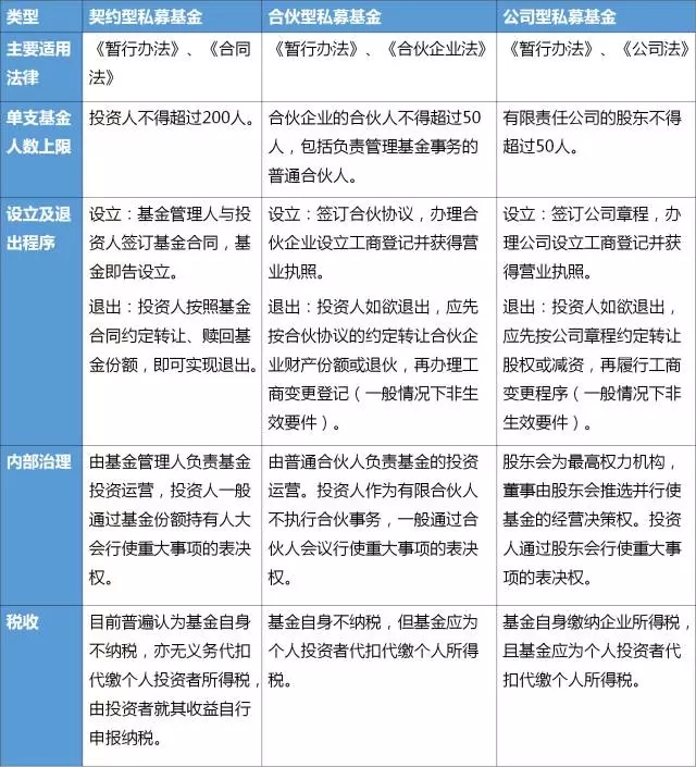
二、契约型私募基金与合伙制、公司制私募基金的比较
契约型基金的可投资范围、监管方式原则上与合伙制、公司制私募基金一致,但又因其契约式的组织形式而在运行机制方面有特殊之处。下表为契约型私募基金与合伙型、公司型私募基金的主要区别。

三、契约型私募基金与其他资产管理计划的关系
在私募基金监管权限由国家发改委转移至证监会以前,由于发改委审批时期的私募投资基金门槛较高且仅可从事股权投资、创业投资,故当时私募证券投资基金多借道基金子公司专户、券商资管计划、集合资金信托计划以达到金融产品阳光化的结果(故称“阳光私募”),这些金融产品的组织形式本质上都是契约形式,并基于这一组织形式自有一套相对成熟的运作机制。因此,除受到私募基金一般机制的影响,这些阳光私募时期的金融产品的运作机制理念一定程度上也渗透到了契约型私募基金当中。不少机构使用的契约型私募基金的文件基本脱胎于阳光私募时期的资管计划合同、信托计划合同,然后基于《暂行办法》等私募基金相关法规进行淬炼改造。因此,在当下阶段,如何构筑出更加符合私募投资基金领域的法律环境和实践特征的契约型私募基金文件框架,是培育发展契约型私募基金的重要议题。
契约型私募基金的发展方向
从上文可以看出,契约型基金的设立及退出程序较合伙制、公司制而言非常灵活,单支基金可承载的投资人数更多,非常适合证券投资基金等流动性较大的投资载体。根据中国证券登记结算有限责任公司于2014年3月25日发布《关于私募投资基金开户和结算有关问题的通知》,我们理解在基金业协会备案的私募基金可以由基金管理人或托管人申请开立私募基金证券账户,契约型私募基金开立证券账户已不存在任何障碍。
由于证券、期货等金融产品类投资基金的流动性较大,产品及营销趋向扁平化,同一基金管理人往往会同时管理多支具有相同投资策略、投资对象、投资地域的契约型私募基金,并且该等多支基金之间可能发生共同投资、关联交易等行为。私募基金相关法规并没有禁止这样的行为,而是采取了交易实质判断+披露的规制方式[1]。鉴于契约型私募基金管理人在管理多支基金时容易发生各类关联交易、利益冲突行为,建议该等契约型私募基金管理人注意建立妥善的利益输送防范和利益冲突防范机制,做好风险防控措施,在交易过程中充分保护投资人的利益,避免触碰基金业协会监管私募基金的红线,尤其不得从事法律禁止的“不公平交易”、“利用职务之便进行利益输送的交易”、“向投资者隐瞒可能存在的利益冲突情况或提供虚假信息”。
目前实践中,除了投资于股票、债券、期货、期权、公募基金份额或其他类似金融产品的证券投资私募基金外,投资股权等非证券投资类的契约型私募基金也正在逐步涌现,但同时也面临着在工商登记、税务、作为上市/挂牌公司股东资格方面的多方面不确定性。
契约型私募基金的工商登记问题
由于契约型私募基金没有法律实体,故在其从事股权投资时,类似于其他资产管理计划,目前绝大多数的地方工商局并不允许契约型私募基金直接被登记为基金所投资企业的股东、合伙人或其他出资主体,仅允许登记基金管理人的名称。
由于契约型私募基金无法以自己的名义进行工商登记的角度,业界有意见认为契约型基金管理人所管理的财产与其自身所持股权资产可能易于混淆、缺乏独立性。但根据《暂行办法》等相关规定,契约型私募基金的管理人在投资活动中负有将基金财产与其固有财产或他人财产相区分的义务[2],而在实践中,大多数契约型私募基金也均委托商业银行作为基金托管人,以保障基金财产安全和独立性。尽管与《证券法》、《证券投资基金法》相比,《暂行办法》的法律层级较低,但也为契约型基金财产的独立性提供了相当的保障。
契约型私募基金无法以自己名义进行工商登记这一问题所带来的更大更直接的不利之处在于是影响其投资于拟上市/新三板挂牌公司。
长期以来,基于上市/新三板挂牌对发行人股权清晰的要求,证监会原则上不允许拟上市公司存在股东通过信托、委托持股等方式间接持有股权的情况,存在这类情形的公司需要在上市/挂牌前进行清理,因此,公司如存在信托或部分资管计划形式的股东,会对上市、挂牌造成障碍(相比而言,在公司上市、挂牌后,信托或资管计划形式的投资主体(如私募基金)投资该公司成为股东在实践中则普遍存在,以信托计划、资管计划、基金子公司专户形式存在的私募证券投资基金参与很多上市、挂牌公司的增发交易不乏其例)[3]。尽管如此,据我们在项目交易中的了解,券商资管计划作为拟新三板挂牌公司的股东成功挂牌的案例亦已于近期出现,证监会未来是否会对契约型私募基金作为拟上市/挂牌公司的股东开闸,我们对此持谨慎的乐观态度。
契约型私募基金的纳税问题
目前,契约型私募基金在税收征管方面没有明确可参照的法律法规文件,处于税收征管的盲区。
从理论来说,首先,契约型私募基金作为一笔集合财产,没有实体登记资格,不被视为纳税主体,其自身不必纳税。其次,因为契约型私募基金不属于境内税务登记主体,故理论上亦无法直接从事代扣代缴行为,目前,契约型私募基金投资人的个人所得税如何缴纳问题存在不确定性。
根据目前我们了解到的实务操作,税务部门不对契约型私募基金征税,并且不要求基金管理人代扣代缴投资人的个人所得税。这一操作类似于对待基金子公司专户、券商资管计划、信托计划等其他契约形式的资产管理计划。契约型私募基金的投资人应自行就其收益所得进行申报并缴纳所得税,但个人自行申报所得税这一块常常存在严重的漏税。
与契约型私募基金不同的是,合伙制私募基金应为其个人投资者代扣代缴个人所得税,公司制私募基金则还需进一步为其自身收益缴纳企业所得税。针对不同类型私募基金面临不同税收征管措施的问题,证监会正在联合财税部门,研究制定契约型私募基金的相关税收征管制度,并希望统一各类不同组织形式下的私募基金的税收政策,以期促进机构投资者的发展。证监会提案建议包括:
