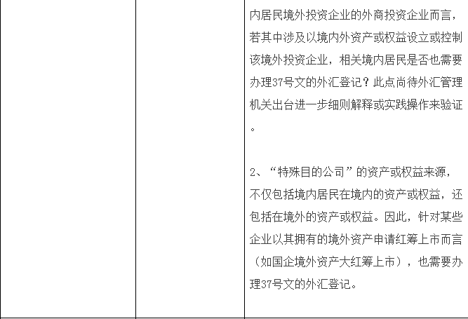
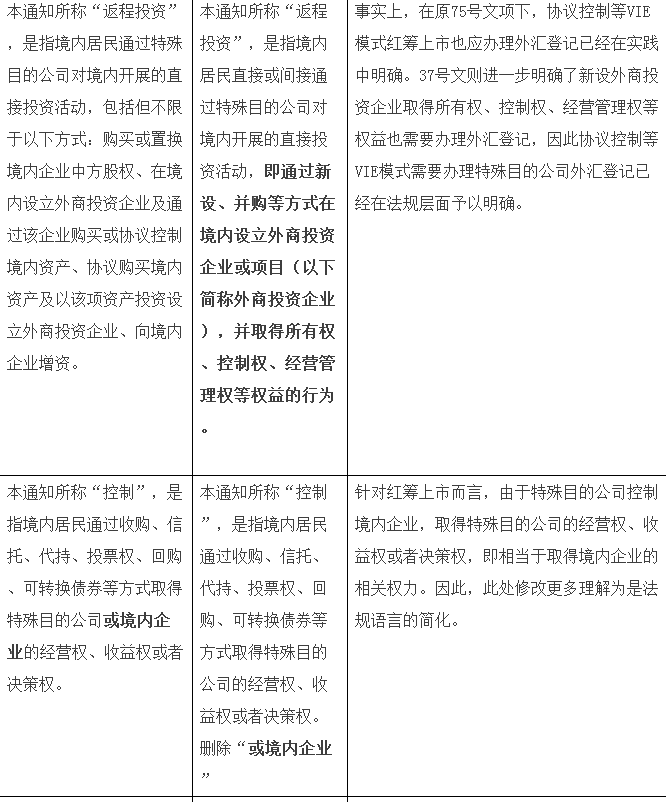
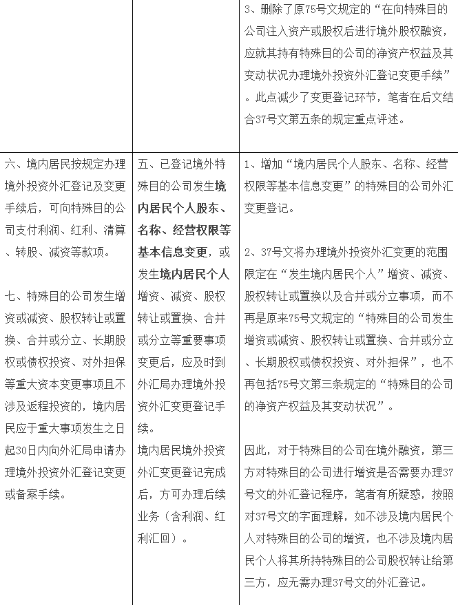
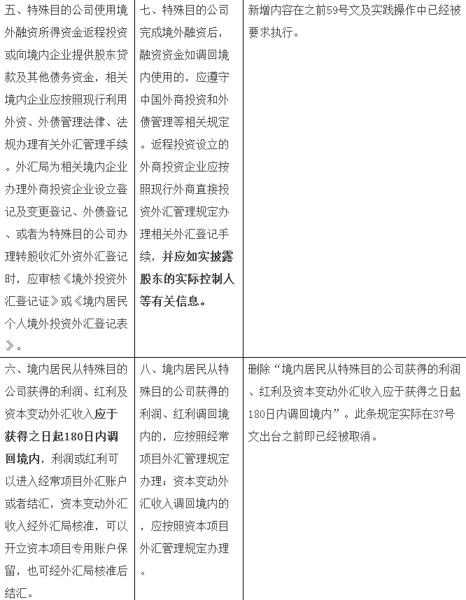
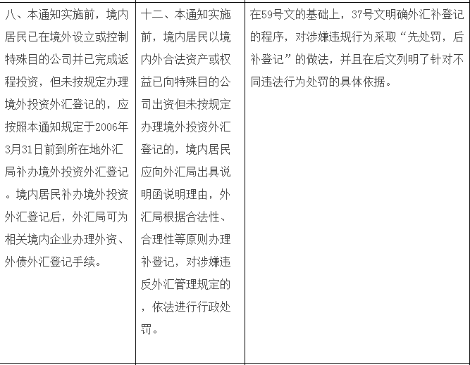
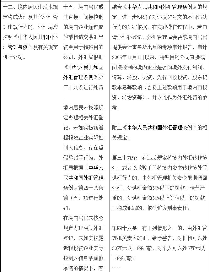
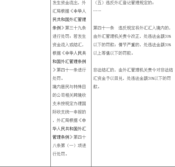
国家外汇管理局于2014年7月9日发布了《国家外汇管理局关于境内居民通过特殊目的公司境外投融资及返程投资外汇管理有关问题的通知》(以下简称“37号文”),该通知自2014年7月9日发布之日起实施,该文件实施的同时原《国家外汇管理局关于境内居民通过境外特殊目的公司融资及返程投资外汇管理有关问题的通知》(以下简称“75号文”)被废止。由于红筹上市项目尤其是民营企业上市项目中,原75号文项下的外汇登记几乎是唯一的境内审批要求,本文通过对该通知修改前后的法条进行对比,根据笔者对相关法规的理解并结合相关外汇登记规程和实践操作,希望通过对比就37号文对红筹上市项目的影响有一个更深入的理解。













(作者:韦玮,国浩律师事务所合伙人,华东政法大学法律硕士;肖静恺,国浩律师事务所律师,华东政法大学 法学学士)
