一、PPP背景介绍
政府和社会资本合作模式(Public-Private-Partnership),也被称为“PPP模式”、“公共私营合作制”或“公私合作模式”,是指政府通过特许经营、购买服务、股权合作等方式,与社会资本建立的利益共享、风险分担及长期合作关系,从而达到增强公共产品和服务供给能力、提高供给效率的效果,最终实现“双赢”或“多赢”。
自原外经贸部于1995年1月颁布了题为《关于以BOT方式吸收外商投资有关问题的通知》的第一部相关管理规定以来,国务院、原国家计委、建设部和交通部等部门都陆续颁布了与PPP相关的部门规章或政策性文件,体现了从外资转变到内资、调整范围扩大等历史变化。
PPP作为一种优化的项目融资与实施模式,在中国短短近二十年的实践中常表现为以下模式:委托运营(O&M)、管理合同(MC)、建设-运营-移交(BOT)、建设-拥有-运营(BOO)、转让-运营-移交(TOT)、改建-运营-移交(ROT)等。其中,PPP中典型的BOT模式是指由社会资本或项目公司承担新建项目设计、融资、建造、运营、维护和用户服务职责,合同期满后项目资产及相关权利等移交给政府的项目运作方式,其主要运作流程可用下图表示:
PPP之BOT模式项目运作过程

二、新规导读
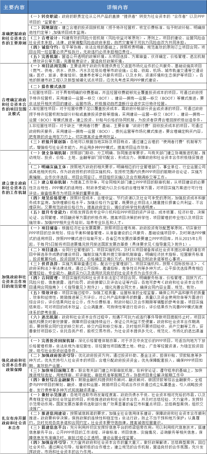
12月4日,国家发改委正式向社会公布了《国家发展改革委关于开展政府和社会资本合作的指导意见》(发改投资[2014]2724号)(以下简称《指导意见》),对开展政府和社会资本合作(PPP)的主要原则、项目范围及模式、工作机制、规范管理、政策保障等方面内容提出了具体要求,详见下表:

《政府和社会资本合作项目通用合同指南(2014年版)》(以下简称《合同指南》)作为《指导意见》的附件,主要反映合同的一般要求,采用模块化的编写框架,共设置15个模块、86项条款,适用于不同模式合作项目的投融资、建设、运营和服务、移交等阶段,具有较强的通用性。该指南分别从总则、合同主体、合作关系、投资计划及融资方案、项目前期工作、工程建设、政府移交资产、运营和服务、社会资本主体移交项目、收入和回报、不可抗力和法律变更、合同解除、违约处理、争议解决、其他约定做出了规定。原则上,所有模式项目合同的正文都应包含10个通用模块:总则、合同主体、合作关系、项目前期工作、收入和回报、不可抗力和法律变更、合同解除、违约处理、争议解决,以及其他约定。至于其他模块,主体可根据实际需要灵活选用,例如,建设-运营-移交模式的项目合同除了10个通用模块之外,还需选用投资计划及融资、工程建设、运营和服务、社会资本主体移交项目等模块。
三、解读与评析
值得关注的是,财政部紧随《指导意见》的公布,对外公布《关于政府和社会资本合作示范项目实施有关问题的通知》(财金〔2014〕112号),确定了30个PPP示范项目。其中有新建项目8个、地方融资平台公司存量项目22个,包含了供电、供热、污水处理、热电厂热源改造、有轨电车、垃圾处理、轨道交通、水源地及原水管线、引水工程、湖泊生态环境保护、海底隧道、体育中心、河水环境综合整治等十多个领域,覆盖上海、浙江、江苏、天津、河北、辽宁等全国十五个省市,总金额达1800亿。此外,通知还规定各级财政部门要鼓励和引导地方融资平台公司存量项目,以TOT(转让-运营-移交)等方式转型为PPP项目,积极引入社会资本参与存量项目的改造和运营,切实有效化解地方政府融资平台债务风险。
从发达国家及地区的实践经验可知,推动PPP有利于创新投融资机制、拓宽社会资本投资渠道、增强经济增长内生动力,更有利于推动各类资本相互融合、优势互补,促进投资主体多元化并使市场配置资源发挥决定性作用。可以看到,国家发改委、财政部对推动PPP有决心,并做出了相关准备,但我国政府和社会资本合作仍缺乏清晰的法律法规制度基础。笔者认为,建立透明的、具有可预见性的、建立在合理法律框架上的PPP监管实践,进一步细化规范性标准,优化PPP实施环境特别是法治环境,还需在实践中不断研究及探索。
来源:金融法研究会
