商务部与国家外汇管理局于2015年11月6日联合发布了《关于进一步改进外商投资房地产备案工作的通知》(商资函[2015]895号),该通知进一步简化了外商投资房地产企业管理工作,特别值得重点关注的是取消了外商投资房地产企业商务部网站备案公示程序。我们将从我国外商投资房地产业相关规定和政策的发展变化,结合国家宏观政策和经济形势,就该通知产生的背景及对外商投资我国房地产市场可能产生的影响进行简要的分析,并对外商投资房地产市场的前景进行简单的展望。
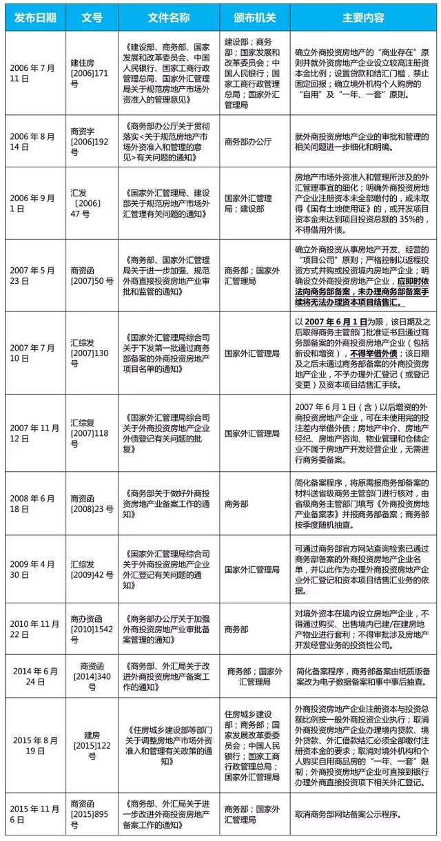
外商投资房地产业相关规定的历史沿革

对外商投资房地产企业商务部备案规定变化的背景分析
上述外商投资房地产业规定和政策的历史沿革所反映出的商务部备案程序的变化与国家对房地产宏观调控政策的变化密切相关,即备案程序变化的沿革所反映的也是近年来国家对境内外商投资房地产市场调控尺度的调整。我们可以把备案程序的变化简要分为两个阶段:
1. 严格审查阶段
第一个阶段是备案程序的严格审查阶段。为了抑制境内房地产市场资本过剩过热的现象,控制房价过快增长,从2006年到2010年,商务部以及其他相关行政部门先后颁布了九份重要的政策性文件从审批管理和外汇监管两方面对房地产业的外资准入进行了严格限制。虽然商务部在2008年发布的商资函[2008]23号文件中把审核备案材料的权力下放到了省一级的商务主管部门,但是“放权并不代表放松”,我们认为这只是形式上将备案审核权下放到地方,并没有影响到商务部的实质备案和审查的权力[1]。
2. 简化流程阶段
第二个阶段是简化流程阶段。2014年商务部和国家外汇管理局联合发布的《商务部、外汇局关于改进外商投资房地产备案工作的通知》(商资函[2014]340号)开始简化外商投资房地产企业商务部备案的办事流程,释放出房地产业外资准入政策放松的信号。而2015年《商务部、外汇局关于进一步改进外商投资房地产备案工作的通知》(商资函[2015]895号)彻底取消了备案公示程序,更是成为外商投资房地产业的重大利好。
近年来,我国处于全面深化改革阶段,宏观经济面临下行压力,房地产市场也出现明显的下滑趋势,据相关数据统计,2014年相较2013年房地产投资增速下降了近十个百分点。为了保持作为重点支柱产业的房地产业的稳定发展,政府在2014年相继出台了一系列针对房地产市场的调控措施:如限购政策的逐步放开、差别化信贷政策的调整、降息、定向降准等金融政策的推出、不动产统一登记、房地产立法相关工作的开展、城乡土地制度改革的同时进行等等。这一系列的政策都表明政府力图弱化行政干预手段调控房地产的思路,而此次商务部取消网站备案公示程序就是这一思路的反映和写照。
取消备案程序的影响
取消备案程序带来的最直接影响是将大大缩短外商投资房地产交易项目的完成时间。以往由于只能在完成了商务部备案手续后方能进行资本项目结售汇,对于采取资产并购设立房地产企业的外资并购项目通常需要较长的时间才能完成结汇支付并购对价的过程,对于交易双方的商业安排都有不小的影响并随之带来不确定性。在新的政策下,在取得地方商务主管部门的相关批准后,可直接到银行办理外商直接投资项下外汇登记手续,从而缩短交易时间,也将减少交易各方特别是外国投资者对审批风险的顾虑。
另外,商务部备案对外商投资房地产企业的另外一个重要影响是外债。根据前述相关规定,“2007年6月1日及之后取得商务主管部门批准证书且通过商务部备案的外商投资房地产企业(包括新设和增资),除之前未用完的投注差额度外,不得举借外债。”这一对融资渠道的限制一直以来也是给外资房地产企业带来困扰的问题。虽然此次2015年新的规定中并未明确取消对外商投资房地产企业举借外债的限制,但从新政策所预示的趋势来看,取消该等外债的限制将不再是“不可能完成的任务”,而这对于吸引新的外资进入境内房地产市场将成为一个良好的推动。
注:
1 根据以往的项目经验,外商投资的房地产并购项目仍需经过商务部审核材料并完成其备案。为了加快项目推进时间,通常交易各方会亲自或委托律师等中介机构携材料赴北京商务部完成备案。
