
2014年12月8日,深圳市人民政府办公厅向深圳市各区人民政府、市政府直属各单位下发了《深圳市人民政府办公厅转发市金融办关于开展合格境内投资者境外投资试点工作的暂行办法》(深府办函[2014]161号,下简称“QDIE试点办法”),标志着深圳QDIE(Qualified Domestic Investment Enterprise,即合格境内投资企业)试点政策的正式落地,而据新闻媒体报道,南方基金旗下南方资本、招商基金旗下招商财富、长城证券旗下长城富浩基金、中诚信托子公司深圳前海中诚股权投资基金等多家在深圳前海注册的机构,获批QDIE试点资格,标志着QDIE试点正式在前海推出。这是前海继QFLP(合格境外有限合伙人)试点后金融创新方面的又一举措。
根据QDIE试点办法,QDIE是指符合条件并经深圳市合格境内投资者境外投资试点工作联席会议(以下简称“联席会议”)认定的境外投资基金管理企业审核通过的境内自然人或机构投资者。从整体上看,QDIE境外投资的条件和大概程序为:首先,存在经联席会议认定的、符合条件的境外投资基金管理企业(下称“试点管理企业”);其次,境外投资基金管理企业向合格境内投资者进行资金募集,成立境外投资主体即QDIE基金(下称“QDIEF”);最后,试点管理企业向深圳市人民政府金融发展服务办公室(下简称“市金融办”)申请进行境外投资主体的备案。基于QDIE试点办法及向市金融办的咨询,现将QDIE有关问题概述如下:
一、 试点管理企业
1.1 QDIE试点办法直接规定已获得外商投资股权投资企业试点工作领导小组批准的外商投资股权投资管理企业,符合下列条件之一的,则可直接申请开展QDIE试点:
(一)控股投资者持有香港证监会颁发的资产管理牌照。
(二)已成功发行基金并运行良好。
1.2 此外,符合下述条件的内资或外资机构(公司制、合伙制等组织形式)亦可参与境外投资基金管理企业试点资格的申请:

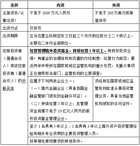
条件内资外资
注册资本/认缴出资)不低于1000万元人民币不低于200万美元或等值货币
出资方式仅货币
出资期限应当在营业执照签发之日起三个月内到位百分之二十或以上,余额在二年内全部到位。
控股投资者(普通合伙人)或该控股投资者(普通合伙人)的关联实体经营管理境外投资基金,持续经营3年以上,有良好投资业绩;有健全的治理结构和完善的内控制度,经营行为规范,最近两年未受所在国家或地区监管机构的重大处罚,无重大事项正在接受司法部门、监管机构的立案调查。
应属于下列两类企业之一:
(一)境内金融企业(具备我国金融监管部门颁发的金融许可证)。
(二)持续经营3年以上,且管理资金规模不低于10亿元人民币的股权投资基金管理企业。须经所在国家或地区监管机构批准从事投资管理业务,具备当地监管机构颁发的许可证件。
至少1名具有5年以上、2名具有3年以上境外资产投资管理经验和相关专业资质的主要投资管理人员。
按审慎性原则要求的其他条件。
注:关联实体为与境外投资基金管理企业存在下列任一关系的实体:
(一)在境外投资基金管理企业内拥有直接经济利益的实体,且该实体对境外投资基金管理企业具有重大影响,在境外投资基金管理企业内的利益对该实体重要。
(二)受到境外投资基金管理企业直接或间接控制的实体。
(三)境外投资基金管理企业拥有其直接经济利益的实体,且客户能够对该实体施加重大影响,在实体内的经济利益对境外投资基金管理企业重要。
(四)与境外投资基金管理企业处于同一控制下的实体,且该实体和境外投资基金管理企业对其控制方均重要。
1.3 申请试点管理企业,应向市金融办提交以下材料:
(一)试点申请报告。
(二)境外投资基金管理企业相关资质材料、主要投资管理人员简历等。
(三)申请人出具的上述全部材料真实性的承诺函。
(四)市金融办按“审慎、择优”原则要求的其他材料。
二、 合格境内投资者(QDIE)
2.1 试点管理企业可以在获批准的额度范围内,向符合条件的QDIE募集资金。
2.2 QDIE可以为境内自然人或机构投资者,具备相应风险识别能力和风险承担能力,符合以下标准:
(一)机构投资者:净资产不低于1000万元人民币;
(二)自然人:金融资产不低于300 万元。金融资产包括银行存款、股票、债券、基金份额、资产管理计划、银行理财产品、信托计划、保险产品、期货权益等。
三、 境外投资主体(QDIEF)
3.1 QDIEF须满足以下条件:
(一) 形式:公司制、合伙制、契约型基金或专户等。
(二) 规模:不低于人民币3000万元(或等值外币),且单个投资者认缴出资应不低于人民币200万元(或等值外币)。
(三) 出资方式:仅限于货币形式。
(四) 投资者人数应该符合相关组织形式的有关规定。
3.1 QDIEF须由试点管理企业向市金融办申办备案。应递交以下材料:
(一) 境外投资主体备案报告。包括:境外投资主体规模、募集方式、投向、运作模式的简要说明。
(二) 资金保管人的有关资料及与资金保管人签署的意向性文件;行政管理人的有关资料及与行政管理人签署的意向性文件。
(三) 申请人出具的上述全部材料真实性的承诺函。
(四) 市金融办按“审慎、择优”原则要求的其他材料。
3.2 QDIEF投资范围
QDIE试点办法中规定QDIEF可以将资金以外汇方式流出进行境外投资,却并未对境外投资标的的范围进行具体规定。2014年1月6日深圳市人民政府发布的《关于充分发挥市场决定性作用全面深化金融改革创新的若干意见》[深府〔2014〕1号]即提出了要推动前海合格境内投资者境外投资试点工作,开展包括直接投资、证券投资、衍生品投资等各类境外投资业务。经咨询市金融办,QDIEF的境外投资范围并无限制,可投资范围包括对冲基金、私募股权基金、甚至实物资产。相对于之前的QDII( Qualified Domestic Institutional Investor ,合格的境内机构投资者)仅能从事境外证券市场的股票、债券等有价证券业务相比,放开投资范围是QDIE的重大突破。
3.3 QDIEF外汇管理
根据深圳市金融办网站公开信息,深圳QDIE方案已获国家外管局同意并获批了首批10亿美元额度,但QDIE试点办法对于单个QDIEF可以获得的外汇额度并未作限制。经向市金融办确认,目前尚未有QDIEF已完成备案,金融办目前并未对单个QDIEF可获得的额度有限制。
结语:深圳QDIE试点开辟了境内机构或自然人境外投资的新途径。在此之前,境内机构境外投资须按照《境外投资管理办法》(商务部令2014年第3号)、《境外投资项目核准和备案管理办法》(国家发展和改革委员会令第9号)履行相关审批或备案手续,而境内个人仅有的境外投资方式就是设立海外特殊目的公司(SPV)。QDIE试点让符合条件的境内机构或自然人通过基金方式在境外进行各种类型的投资,且由QDIE试点管理企业将QDIEF向市金融办提交备案后即可将资金汇出境外,不需要履行此前非QDIE境外投资方式的审批或备案手续。同时,QDIE放开了投资范围,使更多类型的投资管理机构可以通过这项制度安排在中国境内募集资金,对更广范围内的境外投资标的进行投资。
