前言
近日,“信托100网站”受到央行调查曝光,运营该网站的财商通投资(北京)有限公司自身发布的声明及其委托北京市盈科律师事务所出具的法律意见书也在业内引起争议。“合格投资者”问题再度引起大众关注。事实上,无论是今年年初的107号文[1]、上海银监局发布的沪银监通[2014]3号文[2]还是银监会在上个周末发布的银监办发[2014]99号文[3],都强调了“坚持合格投资者标准”、“投资人不得违规汇集他人资金购买信托产品”等问题。在此背景下,大众及媒体的眼光往往集中在信托行业的拼凑购买问题。事实上,在大资管行业相互竞争、相互合作的大背景下,各类资管产品的均有投资准入门槛。然而,现有法律、法规、部门规章及各类规范性文件中,针对不同资管产品,存在多处对合格投资者的定义,这些定义在立法逻辑上是否保持了内部一致性?是否存在冲突的地方?其合理性如何?这些标准属于法律强制性规范还是行业自律性规范?本文拟进行一些梳理、比较并提出部分思考问题。
注:
[1]指《中国银监会办公厅关于信托公司风险监管的指导意见》(银监办发[2014]99号)
[2]指《上海银监局关于印发2014年上海中资银行业工作要点的通知》
[3]指《中国银监会办公厅关于信托公司风险监管的指导意见》(银监办发[2014]99号)
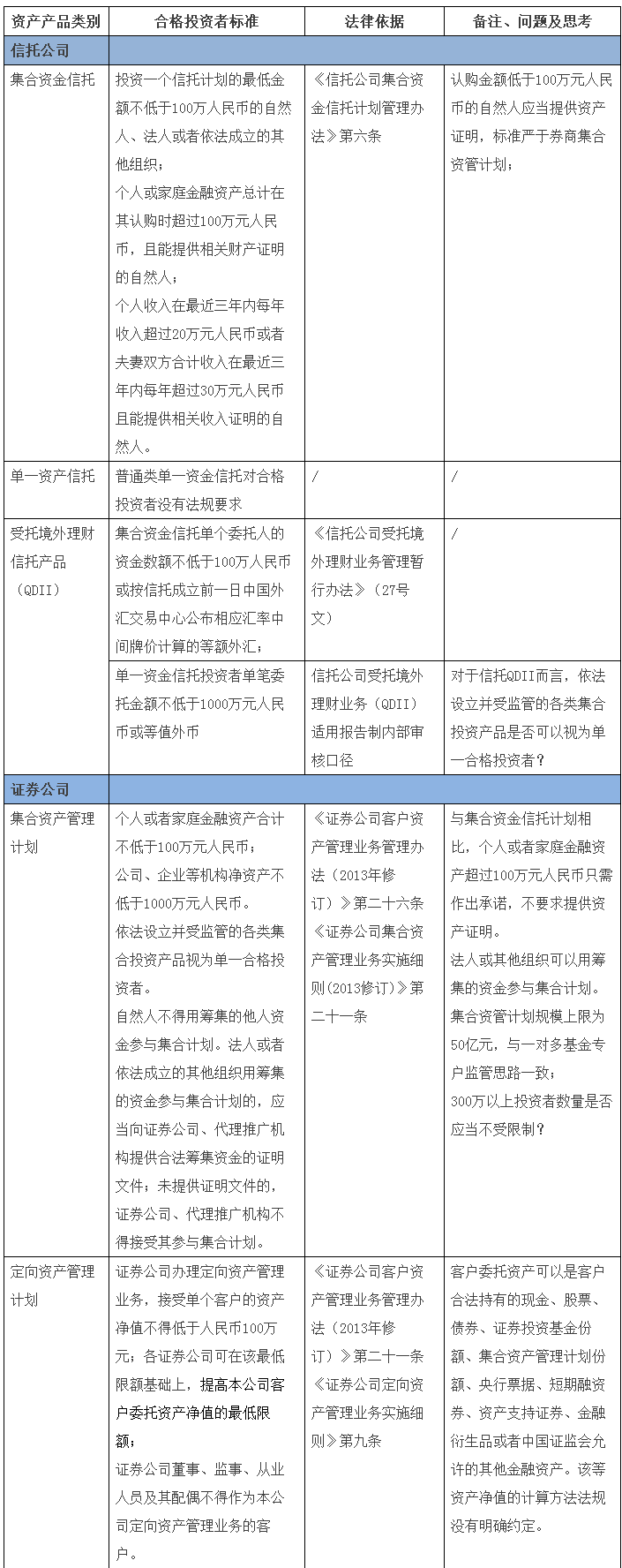
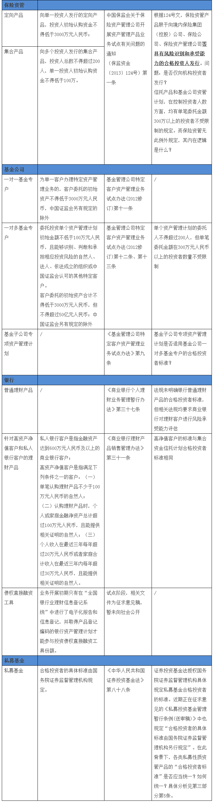
各类资管产品合格投资者标准


问题梳理及探讨
1. 认购金额300万以上的投资者数量不受限制是否应当适用于各类资管产品?
从目前法规来看,集合资金信托计划和基金管理公司为多个客户办理的特定客户资产管理业务规定了300万以上的投资人数量不受限制原则;证券公司集合资产管理计划和保险资管集合产品无此规定。
2. 自然人投资者是否应当提供资产证明?
根据《信托公司集合资金信托计划管理办法》第六条,认购金额低于100万元的自然人应当提供收入证明或财产证明;但同为私募产品的证券公司集合资管计划的自然人投资者仅需作出承诺,法规层面未要求一定提供收入证明或财产证明。
3. 法人或其他组织是否可以使用筹集的资金投资?筹集的定义是什么?
信托产品均要求委托人承诺其委托资金为自有资金,而证券公司集合资产管理计划规定“法人或者依法成立的其他组织用筹集的资金参与集合计划的,应当向证券公司、代理推广机构提供合法筹集资金的证明文件”;换言之,法人或其他组织可以用筹集的资金认购券商资管计划。然而,相关法规并未对“筹集”作出定义。北京市盈科律师事务所出具的《关于财商通投资(北京)有限公司创建的“信托100”互联网金融服务平台运营事宜之法律意见书》就作出这样的结论“财商通具有法人资质,投资的信托计划不少于100万元,故其符合成为信托委托人的资质。结合财商通的经营范围,其具备和客户就委托购买信托事宜签订隐名代理合同的权利能力和行为能力”。究竟“信托100”的行为属于合法的隐名代理还是监管部门三令五申禁止的非法拼凑?信托100网站是否能在“普惠金融创业梦想”的旗帜下无视合格投资者制度安排,而一味强调普通老百姓也有机会平等分享信托等投资机会?
4. 法人或其他组织具备符合合格投资者的证明标准是什么?
从监管精神来看,国务院及各行业主管部门均要求资产管理机构本着“认识你的客户”原则对投资者资产状况、投资能力进行尽职调查,然而大部分法规并未给出判断一家机构委托人是否具备投资能力的具体标准。
例如,《优先股试点管理办法》第六十五条规定“第六十五条 本办法所称合格投资者包括:(一)经有关金融监管部门批准设立的金融机构,包括商业银行、证券公司、基金管理公司、信托公司和保险公司等;(二)上述金融机构面向投资者发行的理财产品,包括但不限于银行理财产品、信托产品、投连险产品、基金产品、证券公司资产管理产品等;(三)实收资本或实收股本总额不低于人民币五百万元的企业法人;(四)实缴出资总额不低于人民币五百万元的合伙企业;(五)合格境外机构投资者(QFII)、人民币合格境外机构投资者(RQFII)、符合国务院相关部门规定的境外战略投资者;(六)除发行人董事、高级管理人员及其配偶以外的,名下各类证券账户、资金账户、资产管理账户的资产总额不低于人民币五百万元的个人投资者;(七)经中国证监会认可的其他合格投资者。”该办法明确了以实收资本或实收股本总额作为判断标准。但现实中,各家机构的标准参差多样,有以净资产作为判断标准的,有以账面现金做为判断标准的,还有以总资产作为判断标准的,判断所依据的报表是否经过审计也各有不同。
5. 在《中华人民共和国证券投资基金法》已经生效和国务院《私募投资基金管理暂行条例(送审稿)》即将出台的背景下,“合格投资者”标准是否应当统一?
《证券投资基金法》授权国务院证券监督管理机构具体规定私募基金合格投资者的标准。近期正在征求意见的《私募投资基金管理暂行条例(送审稿)》(以下简称“《私募基金条例》”)中也规定“合格投资者的具体标准由国务院证券监督管理机构另行规定”。中国证券投资基金业协会于2014年4月在北京、上海分别举行私募投资基金备案工作培训会议,根据会议透露的信息,私募基金条例拟将各类股权投资私募基金、证券投资私募基金及另类投资私募基金均纳入监管范围,包括信托计划在内的契约式私募基金也被认定为条例调整对象。
在上述背景下,“合格投资者”标准的制定将成为一件复杂而系统性的工作。既需要考虑各类私募投资基金投资标的的差异,又需要考虑与现行法律、法规的协调及一致性。
