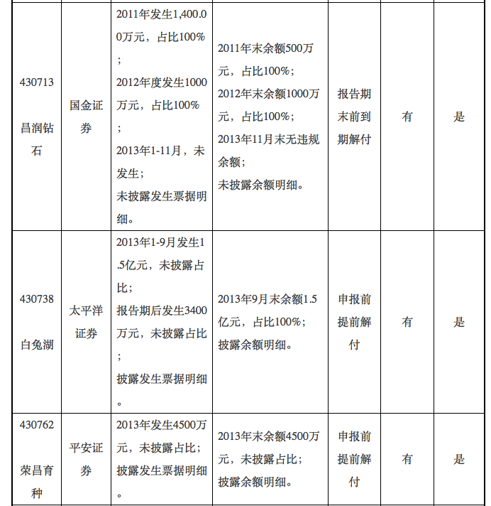
随机通过网络检索挂牌股票代码和简称的方式,对430690-830792的挂牌公司是否发生无交易背景的票据融资情况进行检索,检索到5个案例,同时增加天津本地的挂牌公司天房科技案例。总结情况见下表:


根据上述案例,总结共性问题如下:
1、如实披露是最大的共性,哪怕金额仅仅发生数百万元的,公司与主办券商还是选择了如实披露,不为日后的披露问题留遗患;
2、控股股东、实际控制人均选择承诺赔偿兜底,同时保证日后不再发生;
3、均在申报前甚至报告基准日前提前解付,不留风险敞口;
4、无论发生额还是期末余额,违规票据占比比例较高不会构成挂牌障碍。
